Path ID: DB01162_MESH_D011470_1

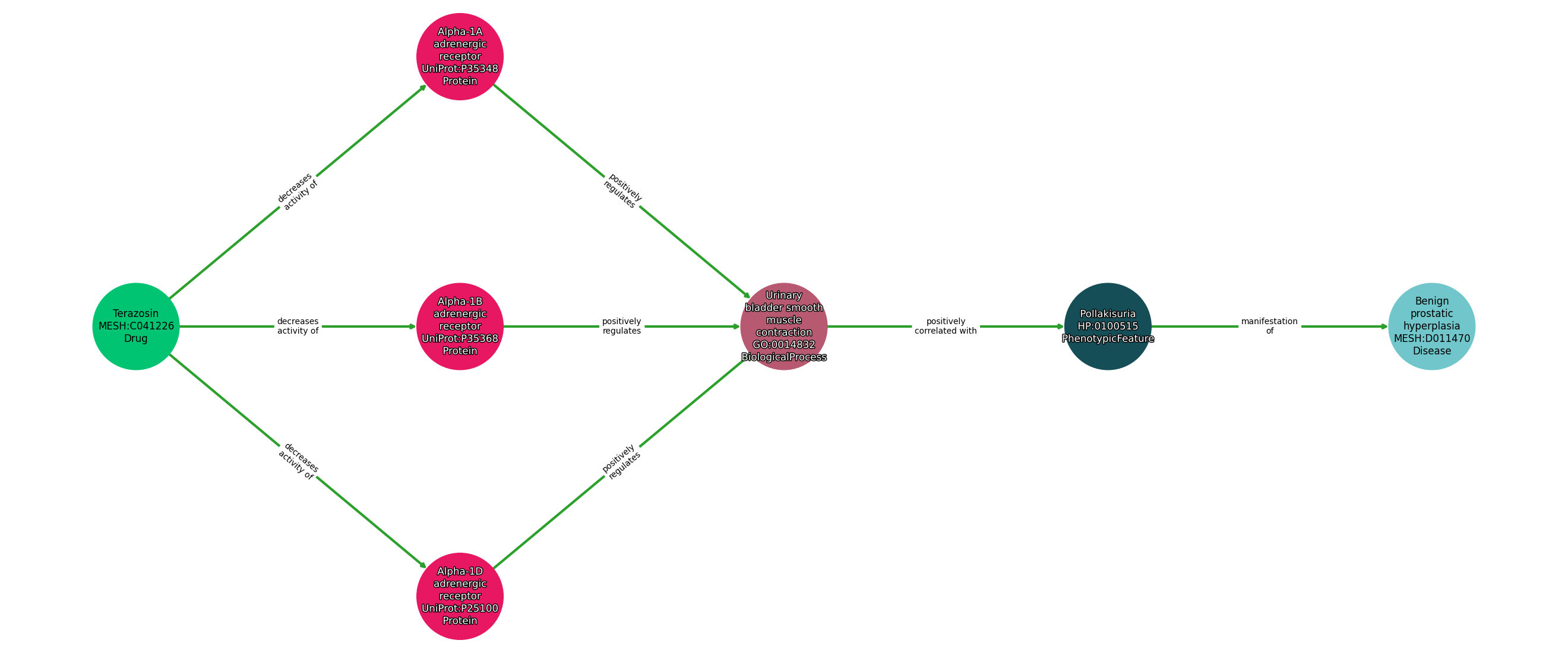
Concepts
| Identifier | Name | Type |
|---|---|---|
| MESH:C041226 | Terazosin | Drug |
| UniProt:P35348 | Alpha-1A adrenergic receptor | Protein |
| UniProt:P35368 | Alpha-1B adrenergic receptor | Protein |
| UniProt:P25100 | Alpha-1D adrenergic receptor | Protein |
| GO:0014832 | Urinary bladder smooth muscle contraction | BiologicalProcess |
| HP:0100515 | Pollakisuria | PhenotypicFeature |
| MESH:D011470 | Benign prostatic hyperplasia | Disease |
Relationships
NOTE: predicates are annotated in Biolink Model (v1.3.0)
| Subject | Predicate | Object |
|---|---|---|
| Terazosin | DECREASES ACTIVITY OF | Alpha-1A Adrenergic Receptor |
| Terazosin | DECREASES ACTIVITY OF | Alpha-1B Adrenergic Receptor |
| Terazosin | DECREASES ACTIVITY OF | Alpha-1D Adrenergic Receptor |
| Alpha-1A Adrenergic Receptor | POSITIVELY REGULATES | Urinary Bladder Smooth Muscle Contraction |
| Alpha-1B Adrenergic Receptor | POSITIVELY REGULATES | Urinary Bladder Smooth Muscle Contraction |
| Alpha-1D Adrenergic Receptor | POSITIVELY REGULATES | Urinary Bladder Smooth Muscle Contraction |
| Urinary Bladder Smooth Muscle Contraction | POSITIVELY CORRELATED WITH | Pollakisuria |
| Pollakisuria | MANIFESTATION OF | Benign Prostatic Hyperplasia |
Reference: