Path ID: DB01162_MESH_D006973_1

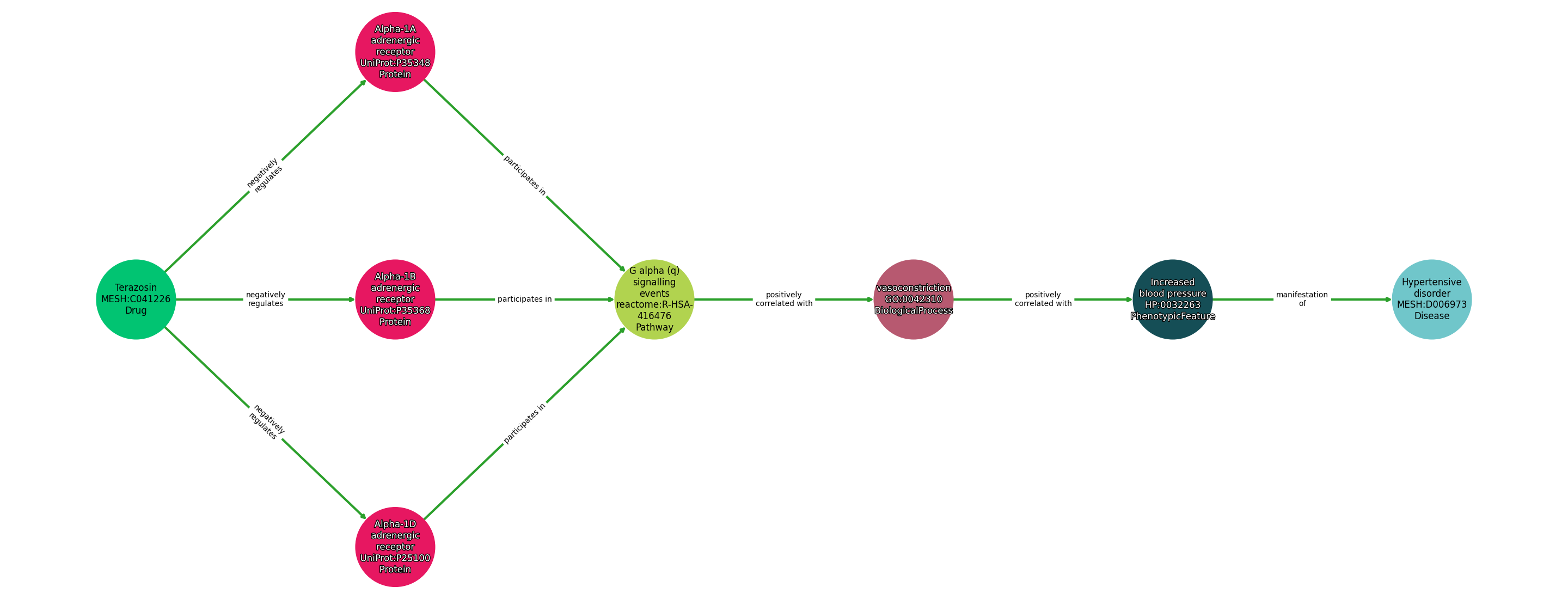
Concepts
| Identifier | Name | Type |
|---|---|---|
| MESH:C041226 | Terazosin | Drug |
| UniProt:P35348 | Alpha-1A adrenergic receptor | Protein |
| UniProt:P35368 | Alpha-1B adrenergic receptor | Protein |
| UniProt:P25100 | Alpha-1D adrenergic receptor | Protein |
| reactome:R-HSA-416476 | G alpha (q) signalling events | Pathway |
| GO:0042310 | vasoconstriction | BiologicalProcess |
| HP:0032263 | Increased blood pressure | PhenotypicFeature |
| MESH:D006973 | Hypertensive disorder | Disease |
Relationships
NOTE: predicates are annotated in Biolink Model (v1.3.0)
| Subject | Predicate | Object |
|---|---|---|
| Terazosin | NEGATIVELY REGULATES | Alpha-1A Adrenergic Receptor |
| Terazosin | NEGATIVELY REGULATES | Alpha-1B Adrenergic Receptor |
| Terazosin | NEGATIVELY REGULATES | Alpha-1D Adrenergic Receptor |
| Alpha-1A Adrenergic Receptor | PARTICIPATES IN | G Alpha (Q) Signalling Events |
| Alpha-1B Adrenergic Receptor | PARTICIPATES IN | G Alpha (Q) Signalling Events |
| Alpha-1D Adrenergic Receptor | PARTICIPATES IN | G Alpha (Q) Signalling Events |
| G Alpha (Q) Signalling Events | POSITIVELY CORRELATED WITH | Vasoconstriction |
| Vasoconstriction | POSITIVELY CORRELATED WITH | Increased Blood Pressure |
| Increased Blood Pressure | MANIFESTATION OF | Hypertensive Disorder |
Reference: