Path ID: DB01156_MESH_D014029_1

Concepts
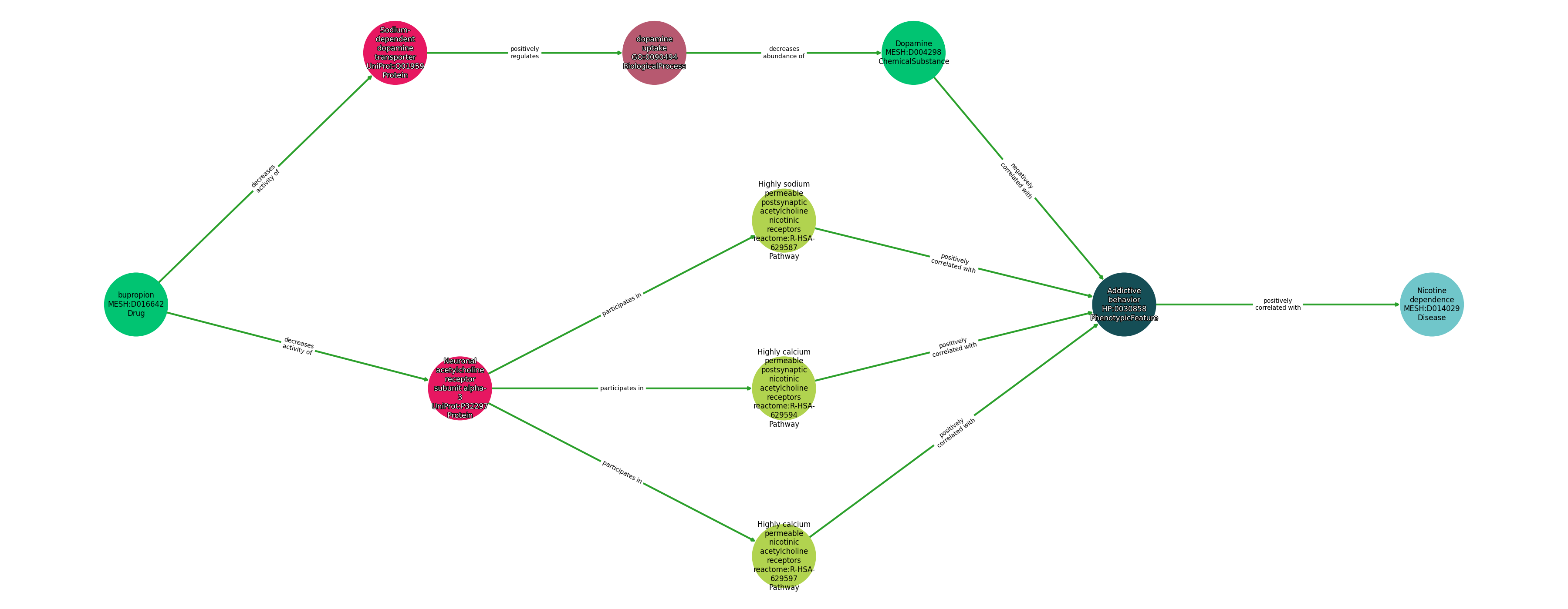
| Identifier | Name | Type |
|---|---|---|
| MESH:D016642 | bupropion | Drug |
| UniProt:Q01959 | Sodium-dependent dopamine transporter | Protein |
| GO:0090494 | dopamine uptake | BiologicalProcess |
| MESH:D004298 | Dopamine | ChemicalSubstance |
| UniProt:P32297 | Neuronal acetylcholine receptor subunit alpha-3 | Protein |
| reactome:R-HSA-629587 | Highly sodium permeable postsynaptic acetylcholine nicotinic receptors | Pathway |
| reactome:R-HSA-629594 | Highly calcium permeable postsynaptic nicotinic acetylcholine receptors | Pathway |
| reactome:R-HSA-629597 | Highly calcium permeable nicotinic acetylcholine receptors | Pathway |
| HP:0030858 | Addictive behavior | PhenotypicFeature |
| MESH:D014029 | Nicotine dependence | Disease |
Relationships
NOTE: predicates are annotated in Biolink Model (v1.3.0)
| Subject | Predicate | Object |
|---|---|---|
| Bupropion | DECREASES ACTIVITY OF | Sodium-Dependent Dopamine Transporter |
| Sodium-Dependent Dopamine Transporter | POSITIVELY REGULATES | Dopamine Uptake |
| Dopamine Uptake | DECREASES ABUNDANCE OF | Dopamine |
| Dopamine | NEGATIVELY CORRELATED WITH | Addictive Behavior |
| Bupropion | DECREASES ACTIVITY OF | Neuronal Acetylcholine Receptor Subunit Alpha-3 |
| Neuronal Acetylcholine Receptor Subunit Alpha-3 | PARTICIPATES IN | Highly Sodium Permeable Postsynaptic Acetylcholine Nicotinic Receptors |
| Neuronal Acetylcholine Receptor Subunit Alpha-3 | PARTICIPATES IN | Highly Calcium Permeable Postsynaptic Nicotinic Acetylcholine Receptors |
| Neuronal Acetylcholine Receptor Subunit Alpha-3 | PARTICIPATES IN | Highly Calcium Permeable Nicotinic Acetylcholine Receptors |
| Highly Sodium Permeable Postsynaptic Acetylcholine Nicotinic Receptors | POSITIVELY CORRELATED WITH | Addictive Behavior |
| Highly Calcium Permeable Postsynaptic Nicotinic Acetylcholine Receptors | POSITIVELY CORRELATED WITH | Addictive Behavior |
| Highly Calcium Permeable Nicotinic Acetylcholine Receptors | POSITIVELY CORRELATED WITH | Addictive Behavior |
| Addictive Behavior | POSITIVELY CORRELATED WITH | Nicotine Dependence |
Reference: