Path ID: DB01136_MESH_D006973_1

Concepts
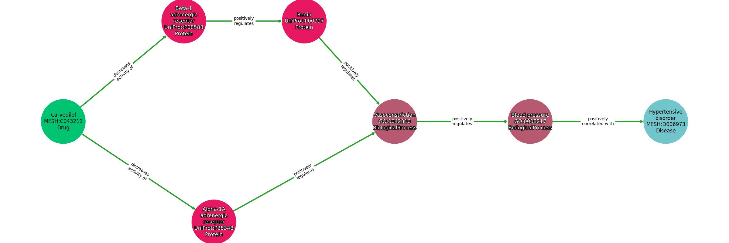
| Identifier | Name | Type |
|---|---|---|
| MESH:C043211 | Carvedilol | Drug |
| UniProt:P08588 | Beta-1 adrenergic receptor | Protein |
| UniProt:P35348 | Alpha-1A adrenergic receptor | Protein |
| GO:0042310 | Vasoconstriction | BiologicalProcess |
| UniProt:P00797 | Renin | Protein |
| GO:0008217 | Blood pressure | BiologicalProcess |
| MESH:D006973 | Hypertensive disorder | Disease |
Relationships
NOTE: predicates are annotated in Biolink Model (v1.3.0)
| Subject | Predicate | Object |
|---|---|---|
| Carvedilol | DECREASES ACTIVITY OF | Beta-1 Adrenergic Receptor |
| Carvedilol | DECREASES ACTIVITY OF | Alpha-1A Adrenergic Receptor |
| Beta-1 Adrenergic Receptor | POSITIVELY REGULATES | Renin |
| Alpha-1A Adrenergic Receptor | POSITIVELY REGULATES | Vasoconstriction |
| Renin | POSITIVELY REGULATES | Vasoconstriction |
| Vasoconstriction | POSITIVELY REGULATES | Blood Pressure |
| Blood Pressure | POSITIVELY CORRELATED WITH | Hypertensive Disorder |
Reference: