Path ID: DB01126_MESH_D011470_1

Concepts
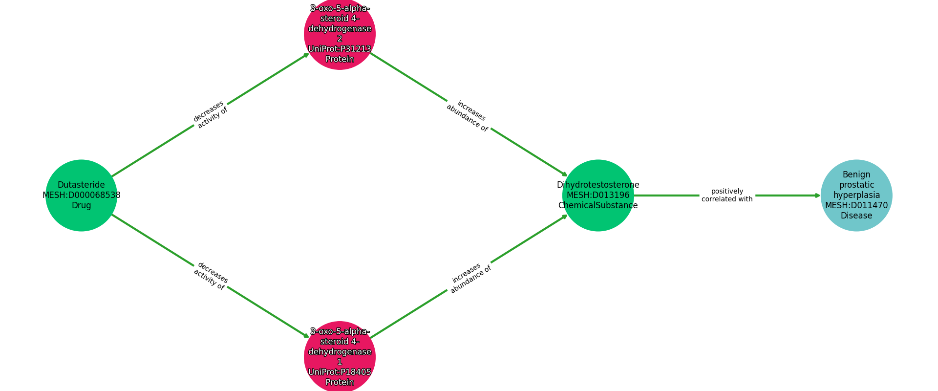
| Identifier | Name | Type |
|---|---|---|
| MESH:D000068538 | Dutasteride | Drug |
| UniProt:P31213 | 3-oxo-5-alpha-steroid 4-dehydrogenase 2 | Protein |
| UniProt:P18405 | 3-oxo-5-alpha-steroid 4-dehydrogenase 1 | Protein |
| MESH:D013196 | Dihydrotestosterone | ChemicalSubstance |
| MESH:D011470 | Benign prostatic hyperplasia | Disease |
Relationships
NOTE: predicates are annotated in Biolink Model (v1.3.0)
| Subject | Predicate | Object |
|---|---|---|
| Dutasteride | DECREASES ACTIVITY OF | 3-Oxo-5-Alpha-Steroid 4-Dehydrogenase 2 |
| Dutasteride | DECREASES ACTIVITY OF | 3-Oxo-5-Alpha-Steroid 4-Dehydrogenase 1 |
| 3-Oxo-5-Alpha-Steroid 4-Dehydrogenase 2 | INCREASES ABUNDANCE OF | Dihydrotestosterone |
| 3-Oxo-5-Alpha-Steroid 4-Dehydrogenase 1 | INCREASES ABUNDANCE OF | Dihydrotestosterone |
| Dihydrotestosterone | POSITIVELY CORRELATED WITH | Benign Prostatic Hyperplasia |
Reference: