Path ID: DB01093_MESH_D018856_1

Concepts
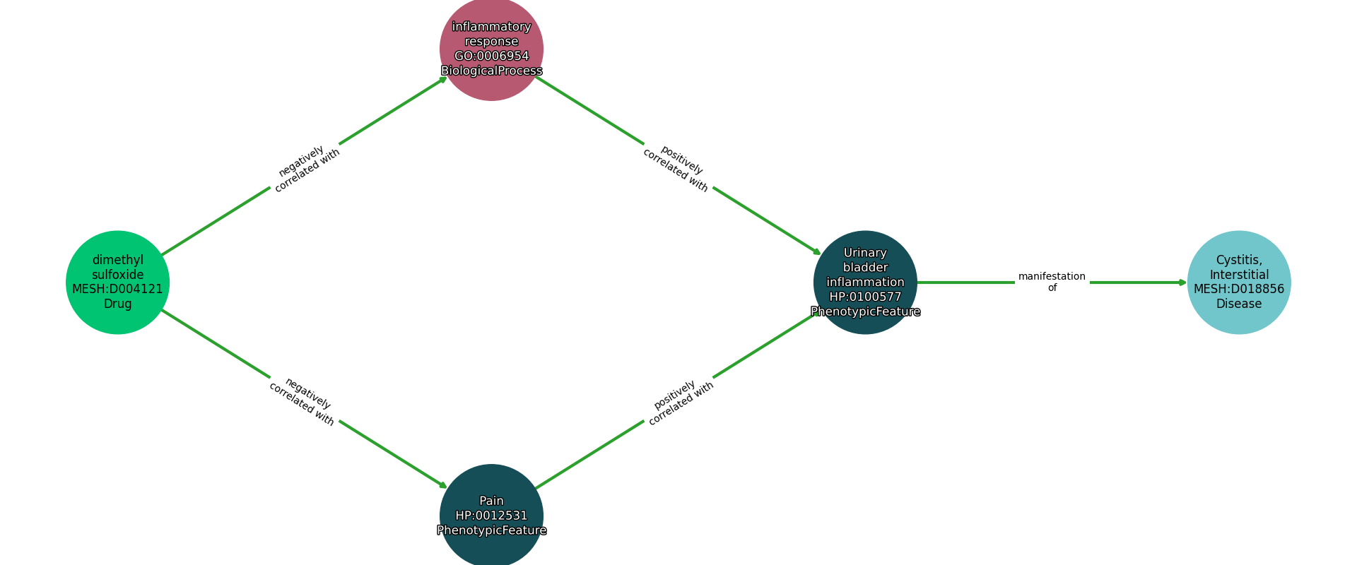
| Identifier | Name | Type |
|---|---|---|
| MESH:D004121 | dimethyl sulfoxide | Drug |
| GO:0006954 | inflammatory response | BiologicalProcess |
| HP:0012531 | Pain | PhenotypicFeature |
| HP:0100577 | Urinary bladder inflammation | PhenotypicFeature |
| MESH:D018856 | Cystitis, Interstitial | Disease |
Relationships
NOTE: predicates are annotated in Biolink Model (v1.3.0)
| Subject | Predicate | Object |
|---|---|---|
| Dimethyl Sulfoxide | NEGATIVELY CORRELATED WITH | Inflammatory Response |
| Dimethyl Sulfoxide | NEGATIVELY CORRELATED WITH | Pain |
| Inflammatory Response | POSITIVELY CORRELATED WITH | Urinary Bladder Inflammation |
| Pain | POSITIVELY CORRELATED WITH | Urinary Bladder Inflammation |
| Urinary Bladder Inflammation | MANIFESTATION OF | Cystitis, Interstitial |
Reference: