Path ID: DB01082_MESH_D006100_1

Concepts
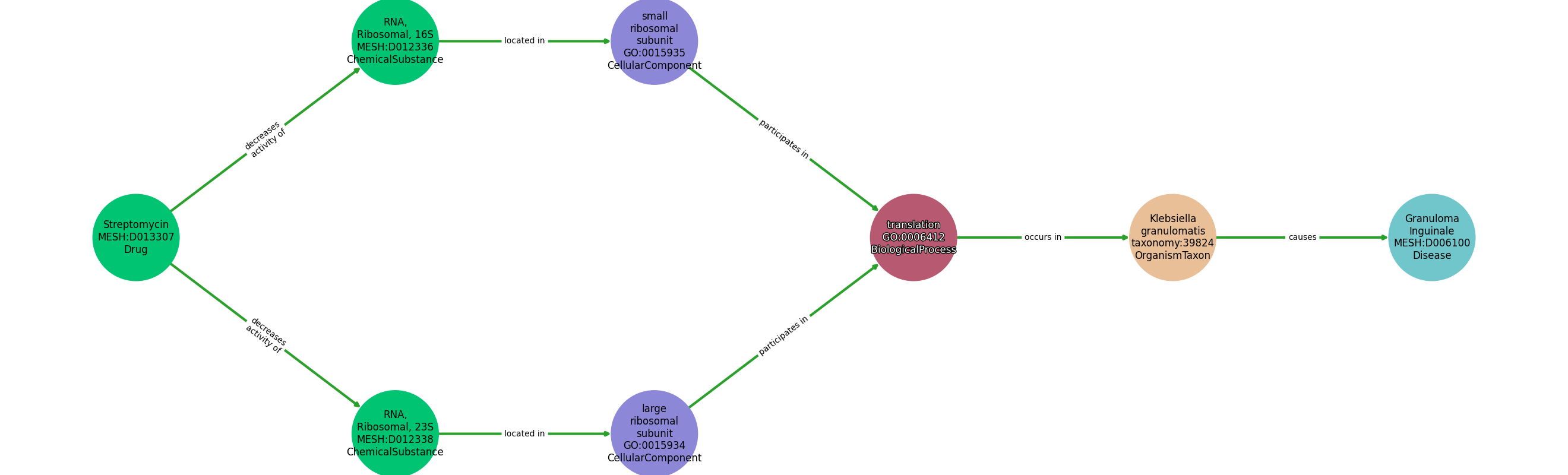
| Identifier | Name | Type |
|---|---|---|
| MESH:D013307 | Streptomycin | Drug |
| MESH:D012336 | RNA, Ribosomal, 16S | ChemicalSubstance |
| MESH:D012338 | RNA, Ribosomal, 23S | ChemicalSubstance |
| GO:0015935 | small ribosomal subunit | CellularComponent |
| GO:0015934 | large ribosomal subunit | CellularComponent |
| GO:0006412 | translation | BiologicalProcess |
| taxonomy:39824 | Klebsiella granulomatis | OrganismTaxon |
| MESH:D006100 | Granuloma Inguinale | Disease |
Relationships
NOTE: predicates are annotated in Biolink Model (v1.3.0)
| Subject | Predicate | Object |
|---|---|---|
| Streptomycin | DECREASES ACTIVITY OF | Rna, Ribosomal, 16S |
| Streptomycin | DECREASES ACTIVITY OF | Rna, Ribosomal, 23S |
| Rna, Ribosomal, 16S | LOCATED IN | Small Ribosomal Subunit |
| Rna, Ribosomal, 23S | LOCATED IN | Large Ribosomal Subunit |
| Small Ribosomal Subunit | PARTICIPATES IN | Translation |
| Large Ribosomal Subunit | PARTICIPATES IN | Translation |
| Translation | OCCURS IN | Klebsiella Granulomatis |
| Klebsiella Granulomatis | CAUSES | Granuloma Inguinale |
Reference: