Path ID: DB01082_MESH_D002006_1

Concepts
| Identifier | Name | Type |
|---|---|---|
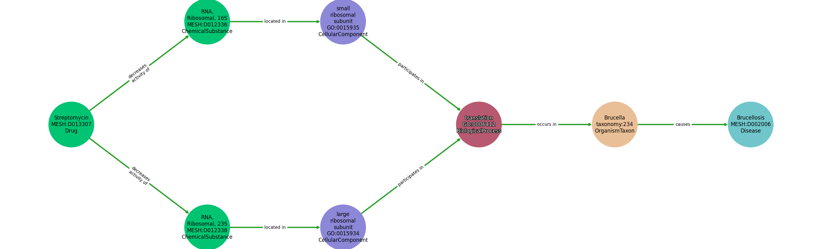
| MESH:D013307 | Streptomycin | Drug |
| MESH:D012336 | RNA, Ribosomal, 16S | ChemicalSubstance |
| MESH:D012338 | RNA, Ribosomal, 23S | ChemicalSubstance |
| GO:0015935 | small ribosomal subunit | CellularComponent |
| GO:0015934 | large ribosomal subunit | CellularComponent |
| GO:0006412 | translation | BiologicalProcess |
| taxonomy:234 | Brucella | OrganismTaxon |
| MESH:D002006 | Brucellosis | Disease |
Relationships
NOTE: predicates are annotated in Biolink Model (v1.3.0)
| Subject | Predicate | Object |
|---|---|---|
| Streptomycin | DECREASES ACTIVITY OF | Rna, Ribosomal, 16S |
| Streptomycin | DECREASES ACTIVITY OF | Rna, Ribosomal, 23S |
| Rna, Ribosomal, 16S | LOCATED IN | Small Ribosomal Subunit |
| Rna, Ribosomal, 23S | LOCATED IN | Large Ribosomal Subunit |
| Small Ribosomal Subunit | PARTICIPATES IN | Translation |
| Large Ribosomal Subunit | PARTICIPATES IN | Translation |
| Translation | OCCURS IN | Brucella |
| Brucella | CAUSES | Brucellosis |
Reference: