Path ID: DB01057_MESH_D005901_1

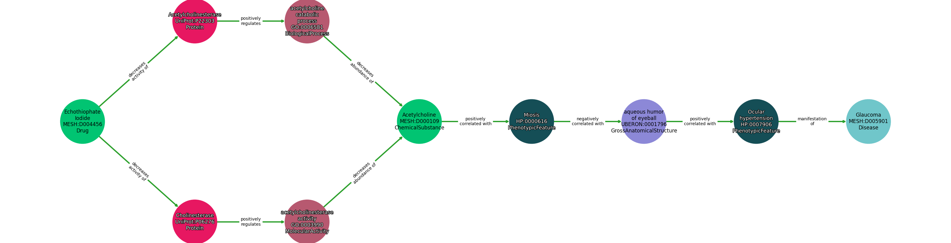
Concepts
| Identifier | Name | Type |
|---|---|---|
| MESH:D004456 | Echothiophate Iodide | Drug |
| UniProt:P22303 | Acetylcholinesterase | Protein |
| UniProt:P06276 | Cholinesterase | Protein |
| GO:0003990 | acetylcholinesterase activity | MolecularActivity |
| GO:0006581 | acetylcholine catabolic process | BiologicalProcess |
| MESH:D000109 | Acetylcholine | ChemicalSubstance |
| HP:0000616 | Miosis | PhenotypicFeature |
| UBERON:0001796 | aqueous humor of eyeball | GrossAnatomicalStructure |
| HP:0007906 | Ocular hypertension | PhenotypicFeature |
| MESH:D005901 | Glaucoma | Disease |
Relationships
NOTE: predicates are annotated in Biolink Model (v1.3.0)
| Subject | Predicate | Object |
|---|---|---|
| Echothiophate Iodide | DECREASES ACTIVITY OF | Acetylcholinesterase |
| Echothiophate Iodide | DECREASES ACTIVITY OF | Cholinesterase |
| Cholinesterase | POSITIVELY REGULATES | Acetylcholinesterase Activity |
| Acetylcholinesterase Activity | DECREASES ABUNDANCE OF | Acetylcholine |
| Acetylcholinesterase | POSITIVELY REGULATES | Acetylcholine Catabolic Process |
| Acetylcholine Catabolic Process | DECREASES ABUNDANCE OF | Acetylcholine |
| Acetylcholine | POSITIVELY CORRELATED WITH | Miosis |
| Miosis | NEGATIVELY CORRELATED WITH | Aqueous Humor Of Eyeball |
| Aqueous Humor Of Eyeball | POSITIVELY CORRELATED WITH | Ocular Hypertension |
| Ocular Hypertension | MANIFESTATION OF | Glaucoma |
Comment: The drug allows for the trabecular meshwork in the eye (UBERON:0005969) to open, increasing the outflow of the aqueous humor and having a positive impact on reducing intraocular pressure. Note that MESH:C061212 is not an alternative MESH ID for this drug (https://meshb.nlm.nih.gov/record/ui?ui=C061212).
Reference: