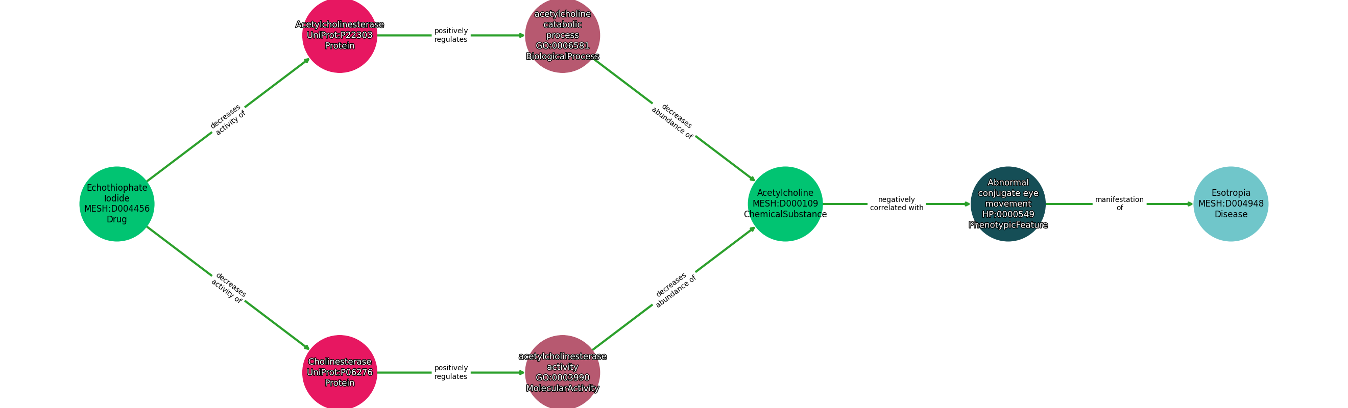
Path ID: DB01057_MESH_D004948_1

Concepts
| Identifier | Name | Type |
|---|---|---|
| MESH:D004456 | Echothiophate Iodide | Drug |
| UniProt:P22303 | Acetylcholinesterase | Protein |
| UniProt:P06276 | Cholinesterase | Protein |
| GO:0003990 | acetylcholinesterase activity | MolecularActivity |
| GO:0006581 | acetylcholine catabolic process | BiologicalProcess |
| MESH:D000109 | Acetylcholine | ChemicalSubstance |
| HP:0000549 | Abnormal conjugate eye movement | PhenotypicFeature |
| MESH:D004948 | Esotropia | Disease |
Relationships
NOTE: predicates are annotated in Biolink Model (v1.3.0)
| Subject | Predicate | Object |
|---|---|---|
| Echothiophate Iodide | DECREASES ACTIVITY OF | Acetylcholinesterase |
| Echothiophate Iodide | DECREASES ACTIVITY OF | Cholinesterase |
| Cholinesterase | POSITIVELY REGULATES | Acetylcholinesterase Activity |
| Acetylcholinesterase Activity | DECREASES ABUNDANCE OF | Acetylcholine |
| Acetylcholinesterase | POSITIVELY REGULATES | Acetylcholine Catabolic Process |
| Acetylcholine Catabolic Process | DECREASES ABUNDANCE OF | Acetylcholine |
| Acetylcholine | NEGATIVELY CORRELATED WITH | Abnormal Conjugate Eye Movement |
| Abnormal Conjugate Eye Movement | MANIFESTATION OF | Esotropia |
Comment: MESH:C061212 is not an alternative MESH ID for this drug (https://meshb.nlm.nih.gov/record/ui?ui=C061212).
Reference: