Path ID: DB01039_MESH_D015228_1

Concepts
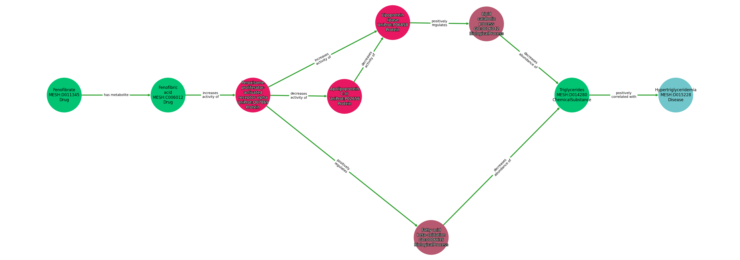
| Identifier | Name | Type |
|---|---|---|
| MESH:D011345 | Fenofibrate | Drug |
| MESH:C006012 | Fenofibric acid | Drug |
| UniProt:Q07869 | Peroxisome proliferator-activated receptor alpha | Protein |
| UniProt:P06858 | Lipoprotein lipase | Protein |
| GO:0016042 | Lipid catabolic process | BiologicalProcess |
| MESH:D014280 | Triglycerides | ChemicalSubstance |
| UniProt:P02656 | Apolipoprotein C-III | Protein |
| GO:0006635 | Fatty acid beta-oxidation | BiologicalProcess |
| MESH:D015228 | Hypertriglyceridemia | Disease |
Relationships
NOTE: predicates are annotated in Biolink Model (v1.3.0)
| Subject | Predicate | Object |
|---|---|---|
| Fenofibrate | HAS METABOLITE | Fenofibric Acid |
| Fenofibric Acid | INCREASES ACTIVITY OF | Peroxisome Proliferator-Activated Receptor Alpha |
| Peroxisome Proliferator-Activated Receptor Alpha | INCREASES ACTIVITY OF | Lipoprotein Lipase |
| Peroxisome Proliferator-Activated Receptor Alpha | DECREASES ACTIVITY OF | Apolipoprotein C-Iii |
| Peroxisome Proliferator-Activated Receptor Alpha | POSITIVELY REGULATES | Fatty Acid Beta-Oxidation |
| Lipoprotein Lipase | POSITIVELY REGULATES | Lipid Catabolic Process |
| Lipid Catabolic Process | DECREASES ABUNDANCE OF | Triglycerides |
| Apolipoprotein C-Iii | DECREASES ACTIVITY OF | Lipoprotein Lipase |
| Fatty Acid Beta-Oxidation | DECREASES ABUNDANCE OF | Triglycerides |
| Triglycerides | POSITIVELY CORRELATED WITH | Hypertriglyceridemia |
Comment: Fenofibrate is pharmacologically inactive prodrug which undergoes rapid hydrolysis at the ester bond to form the active metabolite fenofibric acid.
Reference: