Path ID: DB01009_MESH_D010003_1

Concepts
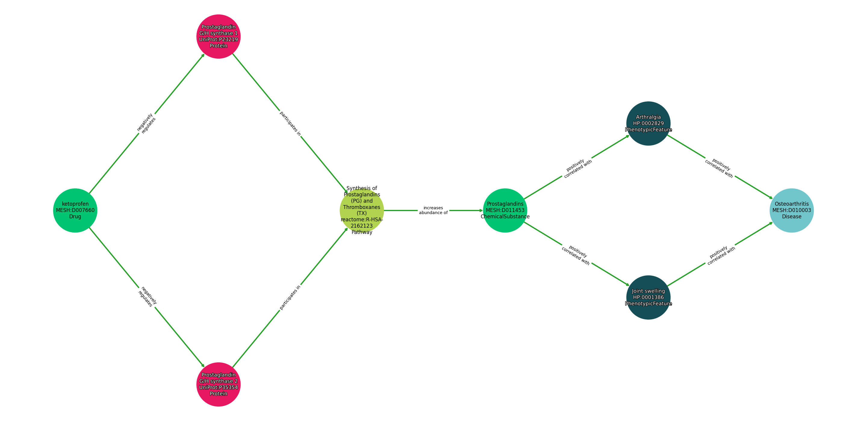
| Identifier | Name | Type |
|---|---|---|
| MESH:D007660 | ketoprofen | Drug |
| UniProt:P23219 | Prostaglandin G/H synthase 1 | Protein |
| UniProt:P35354 | Prostaglandin G/H synthase 2 | Protein |
| reactome:R-HSA-2162123 | Synthesis of Prostaglandins (PG) and Thromboxanes (TX) | Pathway |
| MESH:D011453 | Prostaglandins | ChemicalSubstance |
| HP:0002829 | Arthralgia | PhenotypicFeature |
| HP:0001386 | Joint swelling | PhenotypicFeature |
| MESH:D010003 | Osteoarthritis | Disease |
Relationships
NOTE: predicates are annotated in Biolink Model (v1.3.0)
| Subject | Predicate | Object |
|---|---|---|
| Ketoprofen | NEGATIVELY REGULATES | Prostaglandin G/H Synthase 1 |
| Ketoprofen | NEGATIVELY REGULATES | Prostaglandin G/H Synthase 2 |
| Prostaglandin G/H Synthase 1 | PARTICIPATES IN | Synthesis Of Prostaglandins (Pg) And Thromboxanes (Tx) |
| Prostaglandin G/H Synthase 2 | PARTICIPATES IN | Synthesis Of Prostaglandins (Pg) And Thromboxanes (Tx) |
| Synthesis Of Prostaglandins (Pg) And Thromboxanes (Tx) | INCREASES ABUNDANCE OF | Prostaglandins |
| Prostaglandins | POSITIVELY CORRELATED WITH | Arthralgia |
| Prostaglandins | POSITIVELY CORRELATED WITH | Joint Swelling |
| Joint Swelling | POSITIVELY CORRELATED WITH | Osteoarthritis |
| Arthralgia | POSITIVELY CORRELATED WITH | Osteoarthritis |
Comment: In contrast to rheumatoid arthritis, in osteoarthritis the joints do not become hot or red. (https://en.wikipedia.org/wiki/Osteoarthritis#cite_note-NIH2015-1)
Reference: