Path ID: DB01003_MESH_D001249_1

Concepts
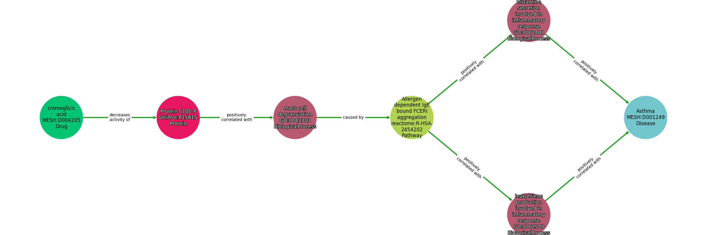
| Identifier | Name | Type |
|---|---|---|
| MESH:D004205 | cromoglicic acid | Drug |
| UniProt:P25815 | Protein S100-P | Protein |
| GO:0043303 | mast cell degranulation | BiologicalProcess |
| reactome:R-HSA-2454202 | Allergen dependent IgE bound FCERI aggregation | Pathway |
| GO:0002540 | leukotriene production involved in inflammatory response | BiologicalProcess |
| GO:0002441 | histamine secretion involved in inflammatory response | BiologicalProcess |
| MESH:D001249 | Asthma | Disease |
Relationships
NOTE: predicates are annotated in Biolink Model (v1.3.0)
| Subject | Predicate | Object |
|---|---|---|
| Cromoglicic Acid | DECREASES ACTIVITY OF | Protein S100-P |
| Protein S100-P | POSITIVELY CORRELATED WITH | Mast Cell Degranulation |
| Mast Cell Degranulation | CAUSED BY | Allergen Dependent Ige Bound Fceri Aggregation |
| Allergen Dependent Ige Bound Fceri Aggregation | POSITIVELY CORRELATED WITH | Histamine Secretion Involved In Inflammatory Response |
| Allergen Dependent Ige Bound Fceri Aggregation | POSITIVELY CORRELATED WITH | Leukotriene Production Involved In Inflammatory Response |
| Histamine Secretion Involved In Inflammatory Response | POSITIVELY CORRELATED WITH | Asthma |
| Leukotriene Production Involved In Inflammatory Response | POSITIVELY CORRELATED WITH | Asthma |
Reference:
- https://go.drugbank.com/drugs/DB01003#mechanism-of-action
- https://pubmed.ncbi.nlm.nih.gov/25450399/
- https://pubchem.ncbi.nlm.nih.gov/compound/2882#section=Pharmacology-and-Biochemistry
- https://pubmed.ncbi.nlm.nih.gov/12645002/
- https://en.wikipedia.org/wiki/RAGE_(receptor)#RAGE_and_disease
- https://en.wikipedia.org/wiki/S100P#Interactions
- https://en.wikipedia.org/wiki/Mastocytosis#Anti-mediator_therapy
- https://en.wikipedia.org/wiki/Mast_cell_stabilizer
- https://en.wikipedia.org/wiki/Asthma#Management