Path ID: DB00997_MESH_D012514_1

Concepts
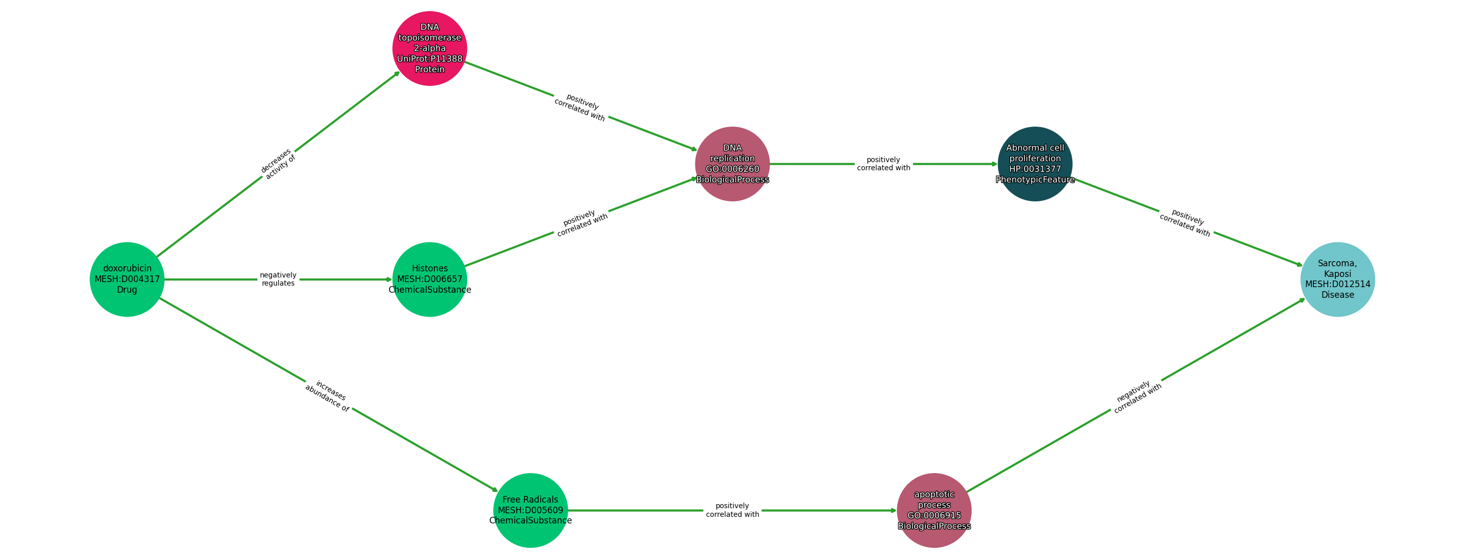
| Identifier | Name | Type |
|---|---|---|
| MESH:D004317 | doxorubicin | Drug |
| MESH:D006657 | Histones | ChemicalSubstance |
| MESH:D005609 | Free Radicals | ChemicalSubstance |
| UniProt:P11388 | DNA topoisomerase 2-alpha | Protein |
| GO:0006260 | DNA replication | BiologicalProcess |
| HP:0031377 | Abnormal cell proliferation | PhenotypicFeature |
| GO:0006915 | apoptotic process | BiologicalProcess |
| MESH:D012514 | Sarcoma, Kaposi | Disease |
Relationships
NOTE: predicates are annotated in Biolink Model (v1.3.0)
| Subject | Predicate | Object |
|---|---|---|
| Doxorubicin | DECREASES ACTIVITY OF | Dna Topoisomerase 2-Alpha |
| Doxorubicin | NEGATIVELY REGULATES | Histones |
| Doxorubicin | INCREASES ABUNDANCE OF | Free Radicals |
| Histones | POSITIVELY CORRELATED WITH | Dna Replication |
| Dna Topoisomerase 2-Alpha | POSITIVELY CORRELATED WITH | Dna Replication |
| Dna Replication | POSITIVELY CORRELATED WITH | Abnormal Cell Proliferation |
| Abnormal Cell Proliferation | POSITIVELY CORRELATED WITH | Sarcoma, Kaposi |
| Free Radicals | POSITIVELY CORRELATED WITH | Apoptotic Process |
| Apoptotic Process | NEGATIVELY CORRELATED WITH | Sarcoma, Kaposi |
Reference:
- https://go.drugbank.com/drugs/DB00997#mechanism-of-action
- https://en.wikipedia.org/wiki/Doxorubicin
- https://www.uniprot.org/uniprot/P11388#function
- https://en.wikipedia.org/wiki/Type_II_topoisomerase
- https://www.nature.com/articles/ncomms2921
- https://en.wikipedia.org/wiki/Histone
- https://en.wikipedia.org/wiki/Kaposi%27s_sarcoma