Path ID: DB00995_MESH_D001172_1

Concepts
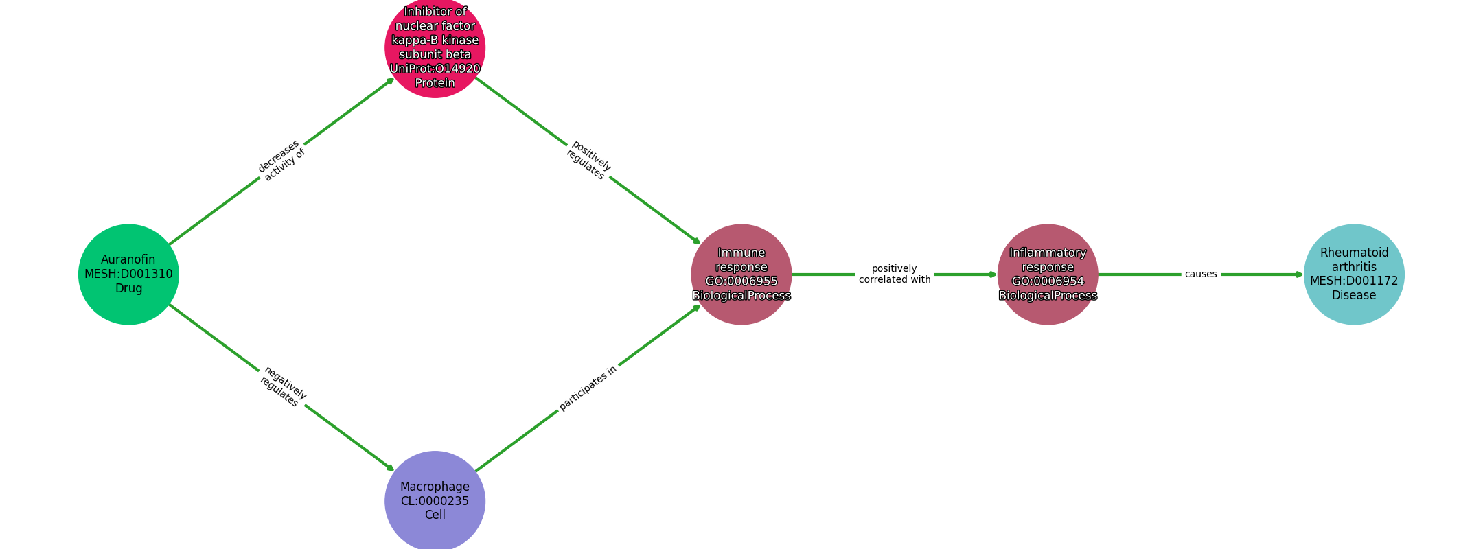
| Identifier | Name | Type |
|---|---|---|
| MESH:D001310 | Auranofin | Drug |
| UniProt:O14920 | Inhibitor of nuclear factor kappa-B kinase subunit beta | Protein |
| CL:0000235 | Macrophage | Cell |
| GO:0006955 | Immune response | BiologicalProcess |
| GO:0006954 | Inflammatory response | BiologicalProcess |
| MESH:D001172 | Rheumatoid arthritis | Disease |
Relationships
NOTE: predicates are annotated in Biolink Model (v1.3.0)
| Subject | Predicate | Object |
|---|---|---|
| Auranofin | DECREASES ACTIVITY OF | Inhibitor Of Nuclear Factor Kappa-B Kinase Subunit Beta |
| Auranofin | NEGATIVELY REGULATES | Macrophage |
| Inhibitor Of Nuclear Factor Kappa-B Kinase Subunit Beta | POSITIVELY REGULATES | Immune Response |
| Macrophage | PARTICIPATES IN | Immune Response |
| Immune Response | POSITIVELY CORRELATED WITH | Inflammatory Response |
| Inflammatory Response | CAUSES | Rheumatoid Arthritis |
Comment: Exactly how auranofin works is not well understood
Reference: