Path ID: DB00993_MESH_D001172_1

Concepts
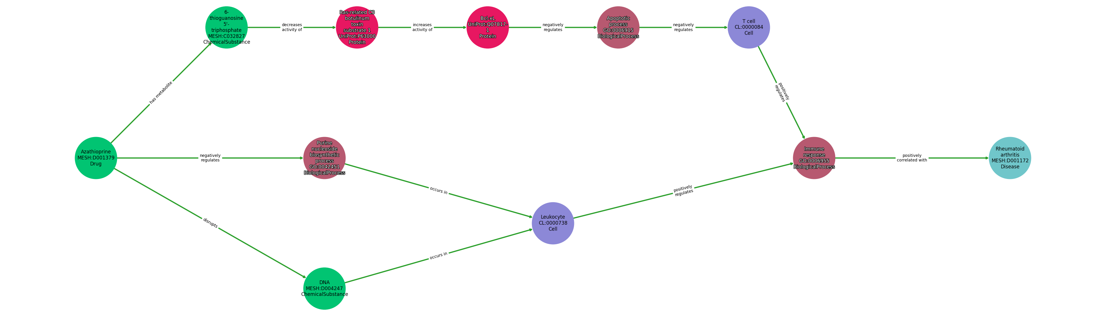
| Identifier | Name | Type |
|---|---|---|
| MESH:D001379 | Azathioprine | Drug |
| MESH:C032827 | 6-thioguanosine 5’-triphosphate | ChemicalSubstance |
| UniProt:P63000 | Ras-related C3 botulinum toxin substrate 1 | Protein |
| UniProt:Q07817-1 | Bcl-xL | Protein |
| GO:0006915 | Apoptotic process | BiologicalProcess |
| CL:0000084 | T cell | Cell |
| GO:0006955 | Immune response | BiologicalProcess |
| GO:0042451 | Purine nucleoside biosynthetic process | BiologicalProcess |
| CL:0000738 | Leukocyte | Cell |
| MESH:D004247 | DNA | ChemicalSubstance |
| MESH:D001172 | Rheumatoid arthritis | Disease |
Relationships
NOTE: predicates are annotated in Biolink Model (v1.3.0)
| Subject | Predicate | Object |
|---|---|---|
| Azathioprine | HAS METABOLITE | 6-Thioguanosine 5’-Triphosphate |
| 6-Thioguanosine 5’-Triphosphate | DECREASES ACTIVITY OF | Ras-Related C3 Botulinum Toxin Substrate 1 |
| Ras-Related C3 Botulinum Toxin Substrate 1 | INCREASES ACTIVITY OF | Bcl-Xl |
| Bcl-Xl | NEGATIVELY REGULATES | Apoptotic Process |
| Apoptotic Process | NEGATIVELY REGULATES | T Cell |
| T Cell | POSITIVELY REGULATES | Immune Response |
| Azathioprine | NEGATIVELY REGULATES | Purine Nucleoside Biosynthetic Process |
| Purine Nucleoside Biosynthetic Process | OCCURS IN | Leukocyte |
| Leukocyte | POSITIVELY REGULATES | Immune Response |
| Immune Response | POSITIVELY REGULATES | Immune Response |
| Azathioprine | DISRUPTS | Dna |
| Dna | OCCURS IN | Leukocyte |
| Immune Response | POSITIVELY CORRELATED WITH | Rheumatoid Arthritis |
Comment: Azathioprine is a prodrug of 6-mercaptopurine
Reference: