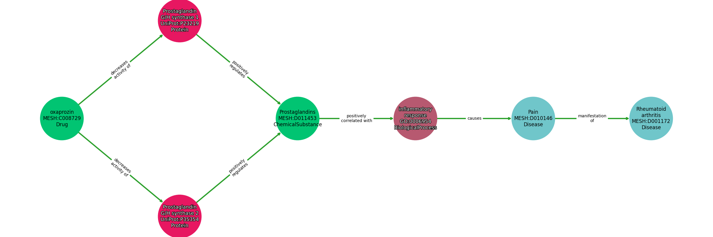
Path ID: DB00991_MESH_D001172_1

Concepts
| Identifier | Name | Type |
|---|---|---|
| MESH:C008729 | oxaprozin | Drug |
| UniProt:P23219 | Prostaglandin G/H synthase 1 | Protein |
| UniProt:P35354 | Prostaglandin G/H synthase 2 | Protein |
| MESH:D011453 | Prostaglandins | ChemicalSubstance |
| GO:0006954 | inflammatory response | BiologicalProcess |
| MESH:D010146 | Pain | Disease |
| MESH:D001172 | Rheumatoid arthritis | Disease |
Relationships
NOTE: predicates are annotated in Biolink Model (v1.3.0)
| Subject | Predicate | Object |
|---|---|---|
| Oxaprozin | DECREASES ACTIVITY OF | Prostaglandin G/H Synthase 1 |
| Oxaprozin | DECREASES ACTIVITY OF | Prostaglandin G/H Synthase 2 |
| Prostaglandin G/H Synthase 1 | POSITIVELY REGULATES | Prostaglandins |
| Prostaglandin G/H Synthase 2 | POSITIVELY REGULATES | Prostaglandins |
| Prostaglandins | POSITIVELY CORRELATED WITH | Inflammatory Response |
| Inflammatory Response | CAUSES | Pain |
| Pain | MANIFESTATION OF | Rheumatoid Arthritis |
Reference: