Path ID: DB00977_MESH_D015663_1

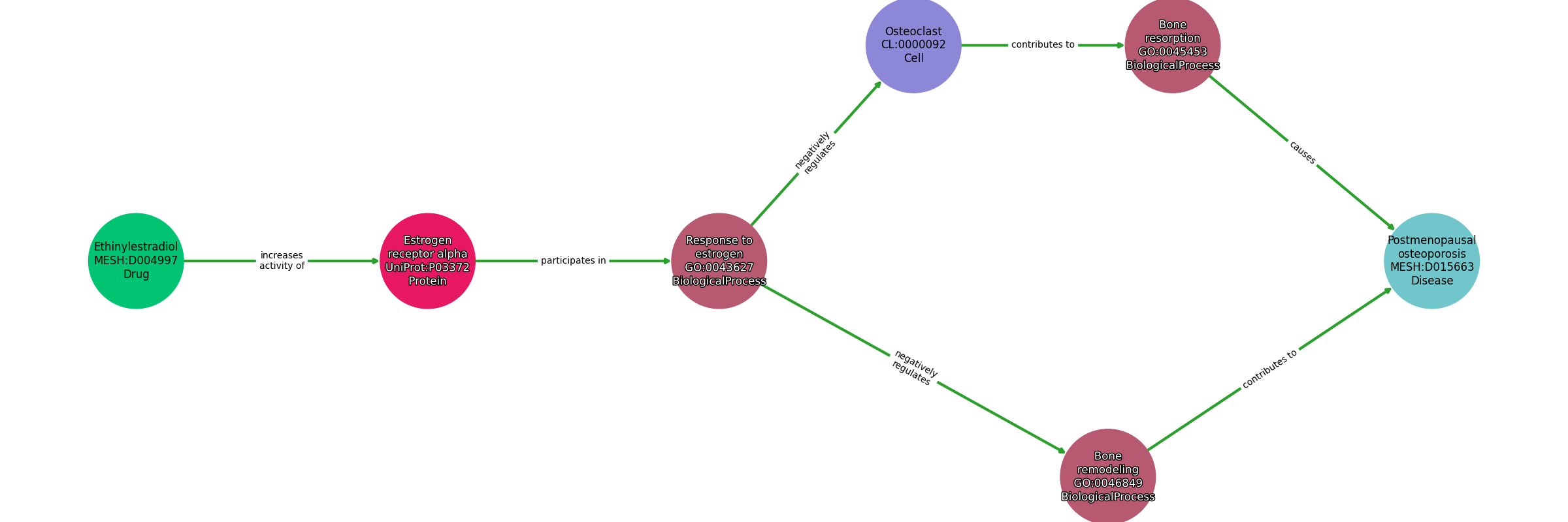
Concepts
| Identifier | Name | Type |
|---|---|---|
| MESH:D004997 | Ethinylestradiol | Drug |
| UniProt:P03372 | Estrogen receptor alpha | Protein |
| GO:0043627 | Response to estrogen | BiologicalProcess |
| CL:0000092 | Osteoclast | Cell |
| GO:0046849 | Bone remodeling | BiologicalProcess |
| GO:0045453 | Bone resorption | BiologicalProcess |
| MESH:D015663 | Postmenopausal osteoporosis | Disease |
Relationships
NOTE: predicates are annotated in Biolink Model (v1.3.0)
| Subject | Predicate | Object |
|---|---|---|
| Ethinylestradiol | INCREASES ACTIVITY OF | Estrogen Receptor Alpha |
| Estrogen Receptor Alpha | PARTICIPATES IN | Response To Estrogen |
| Response To Estrogen | NEGATIVELY REGULATES | Osteoclast |
| Response To Estrogen | NEGATIVELY REGULATES | Bone Remodeling |
| Osteoclast | CONTRIBUTES TO | Bone Resorption |
| Bone Remodeling | CONTRIBUTES TO | Postmenopausal Osteoporosis |
| Bone Resorption | CAUSES | Postmenopausal Osteoporosis |
Reference: