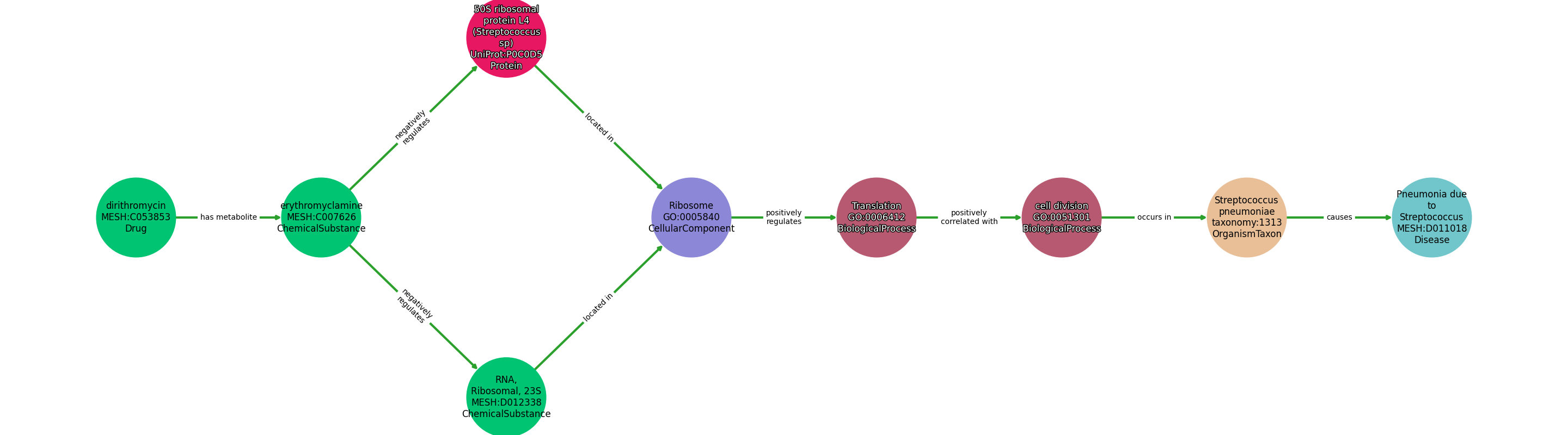
Path ID: DB00954_MESH_D011018_1

Concepts
| Identifier | Name | Type |
|---|---|---|
| MESH:C053853 | dirithromycin | Drug |
| MESH:C007626 | erythromyclamine | ChemicalSubstance |
| UniProt:P0C0D5 | 50S ribosomal protein L4 (Streptococcus sp) | Protein |
| MESH:D012338 | RNA, Ribosomal, 23S | ChemicalSubstance |
| GO:0005840 | Ribosome | CellularComponent |
| GO:0006412 | Translation | BiologicalProcess |
| GO:0051301 | cell division | BiologicalProcess |
| taxonomy:1313 | Streptococcus pneumoniae | OrganismTaxon |
| MESH:D011018 | Pneumonia due to Streptococcus | Disease |
Relationships
NOTE: predicates are annotated in Biolink Model (v1.3.0)
| Subject | Predicate | Object |
|---|---|---|
| Dirithromycin | HAS METABOLITE | Erythromyclamine |
| Erythromyclamine | NEGATIVELY REGULATES | 50S Ribosomal Protein L4 (Streptococcus Sp) |
| Erythromyclamine | NEGATIVELY REGULATES | Rna, Ribosomal, 23S |
| 50S Ribosomal Protein L4 (Streptococcus Sp) | LOCATED IN | Ribosome |
| Rna, Ribosomal, 23S | LOCATED IN | Ribosome |
| Ribosome | POSITIVELY REGULATES | Translation |
| Translation | POSITIVELY CORRELATED WITH | Cell Division |
| Cell Division | OCCURS IN | Streptococcus Pneumoniae |
| Streptococcus Pneumoniae | CAUSES | Pneumonia Due To Streptococcus |
Reference: