Path ID: DB00939_MESH_D008595_1

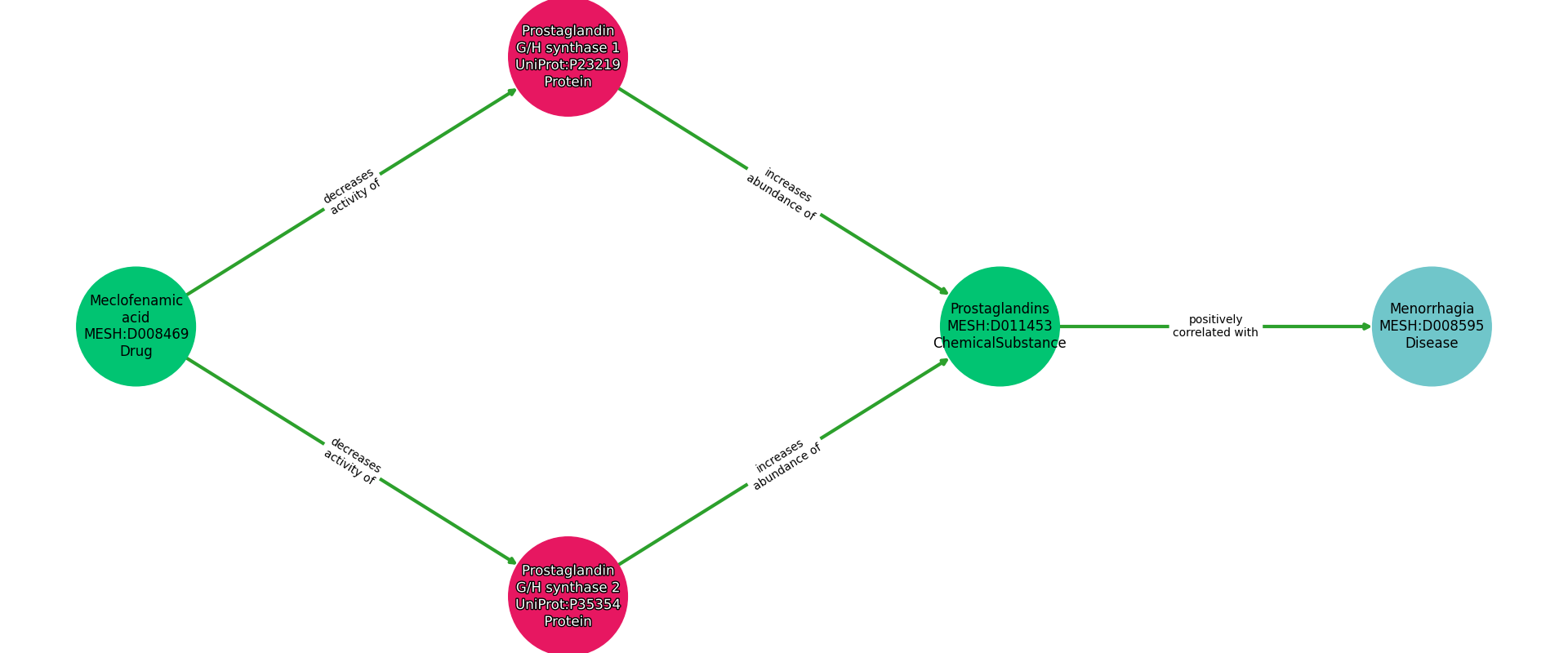
Concepts
| Identifier | Name | Type |
|---|---|---|
| MESH:D008469 | Meclofenamic acid | Drug |
| UniProt:P23219 | Prostaglandin G/H synthase 1 | Protein |
| UniProt:P35354 | Prostaglandin G/H synthase 2 | Protein |
| MESH:D011453 | Prostaglandins | ChemicalSubstance |
| MESH:D008595 | Menorrhagia | Disease |
Relationships
NOTE: predicates are annotated in Biolink Model (v1.3.0)
| Subject | Predicate | Object |
|---|---|---|
| Meclofenamic Acid | DECREASES ACTIVITY OF | Prostaglandin G/H Synthase 1 |
| Meclofenamic Acid | DECREASES ACTIVITY OF | Prostaglandin G/H Synthase 2 |
| Prostaglandin G/H Synthase 1 | INCREASES ABUNDANCE OF | Prostaglandins |
| Prostaglandin G/H Synthase 2 | INCREASES ABUNDANCE OF | Prostaglandins |
| Prostaglandins | POSITIVELY CORRELATED WITH | Menorrhagia |
Reference: