Path ID: DB00937_MESH_D009765_1

Concepts
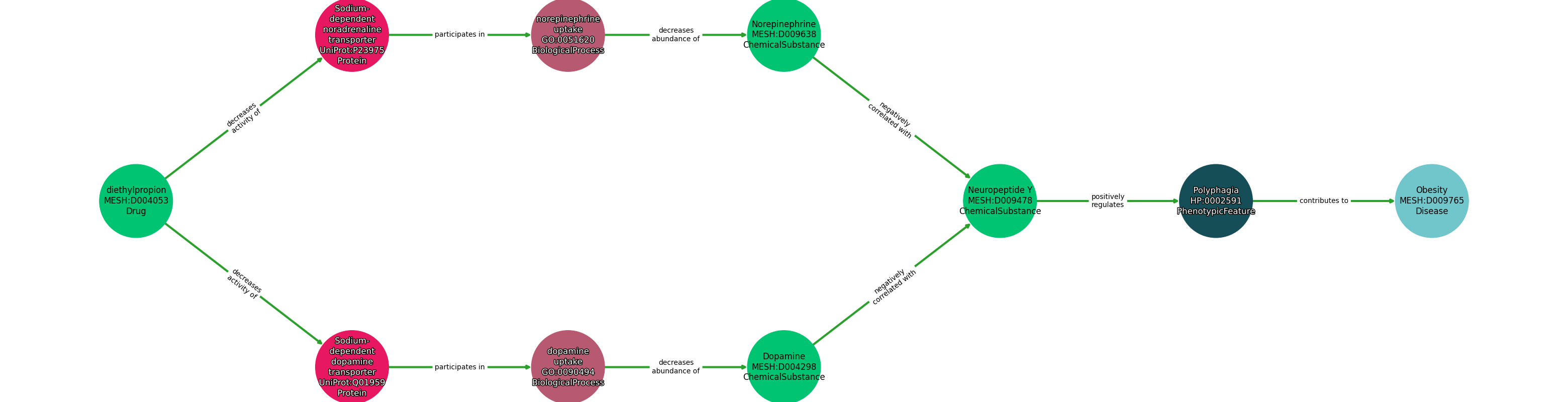
| Identifier | Name | Type |
|---|---|---|
| MESH:D004053 | diethylpropion | Drug |
| UniProt:P23975 | Sodium-dependent noradrenaline transporter | Protein |
| UniProt:Q01959 | Sodium-dependent dopamine transporter | Protein |
| GO:0051620 | norepinephrine uptake | BiologicalProcess |
| GO:0090494 | dopamine uptake | BiologicalProcess |
| MESH:D009638 | Norepinephrine | ChemicalSubstance |
| MESH:D004298 | Dopamine | ChemicalSubstance |
| MESH:D009478 | Neuropeptide Y | ChemicalSubstance |
| HP:0002591 | Polyphagia | PhenotypicFeature |
| MESH:D009765 | Obesity | Disease |
Relationships
NOTE: predicates are annotated in Biolink Model (v1.3.0)
| Subject | Predicate | Object |
|---|---|---|
| Diethylpropion | DECREASES ACTIVITY OF | Sodium-Dependent Noradrenaline Transporter |
| Diethylpropion | DECREASES ACTIVITY OF | Sodium-Dependent Dopamine Transporter |
| Sodium-Dependent Noradrenaline Transporter | PARTICIPATES IN | Norepinephrine Uptake |
| Sodium-Dependent Dopamine Transporter | PARTICIPATES IN | Dopamine Uptake |
| Norepinephrine Uptake | DECREASES ABUNDANCE OF | Norepinephrine |
| Dopamine Uptake | DECREASES ABUNDANCE OF | Dopamine |
| Norepinephrine | NEGATIVELY CORRELATED WITH | Neuropeptide Y |
| Dopamine | NEGATIVELY CORRELATED WITH | Neuropeptide Y |
| Neuropeptide Y | POSITIVELY REGULATES | Polyphagia |
| Polyphagia | CONTRIBUTES TO | Obesity |
Reference: