Path ID: DB00903_MESH_D004487_1

Concepts
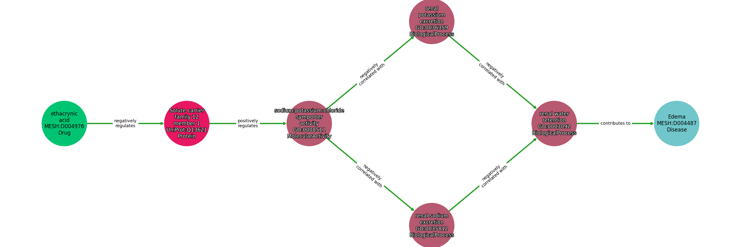
| Identifier | Name | Type |
|---|---|---|
| MESH:D004976 | ethacrynic acid | Drug |
| UniProt:Q13621 | Solute carrier family 12 member 1 | Protein |
| GO:0008511 | sodium:potassium:chloride symporter activity | MolecularActivity |
| GO:0035812 | renal sodium excretion | BiologicalProcess |
| GO:0036359 | renal potassium excretion | BiologicalProcess |
| GO:0003092 | renal water retention | BiologicalProcess |
| MESH:D004487 | Edema | Disease |
Relationships
NOTE: predicates are annotated in Biolink Model (v1.3.0)
| Subject | Predicate | Object |
|---|---|---|
| Ethacrynic Acid | NEGATIVELY REGULATES | Solute Carrier Family 12 Member 1 |
| Solute Carrier Family 12 Member 1 | POSITIVELY REGULATES | Sodium:Potassium:Chloride Symporter Activity |
| Sodium:Potassium:Chloride Symporter Activity | NEGATIVELY CORRELATED WITH | Renal Potassium Excretion |
| Sodium:Potassium:Chloride Symporter Activity | NEGATIVELY CORRELATED WITH | Renal Sodium Excretion |
| Renal Potassium Excretion | NEGATIVELY CORRELATED WITH | Renal Water Retention |
| Renal Sodium Excretion | NEGATIVELY CORRELATED WITH | Renal Water Retention |
| Renal Water Retention | CONTRIBUTES TO | Edema |
Reference:
- https://en.wikipedia.org/wiki/Etacrynic_acid#Mechanism_of_action
- https://en.wikipedia.org/wiki/Loop_diuretic#Mechanism_of_action
- https://en.wikipedia.org/wiki/Na-K-Cl_cotransporter#NKCC2
- https://www.ebi.ac.uk/chembl/compound_report_card/CHEMBL456/
- https://go.drugbank.com/drugs/DB00903#BE0000502
- https://en.wikipedia.org/wiki/Diuretic#High_ceiling/loop_diuretic