Path ID: DB00864_MESH_D003876_1

Concepts
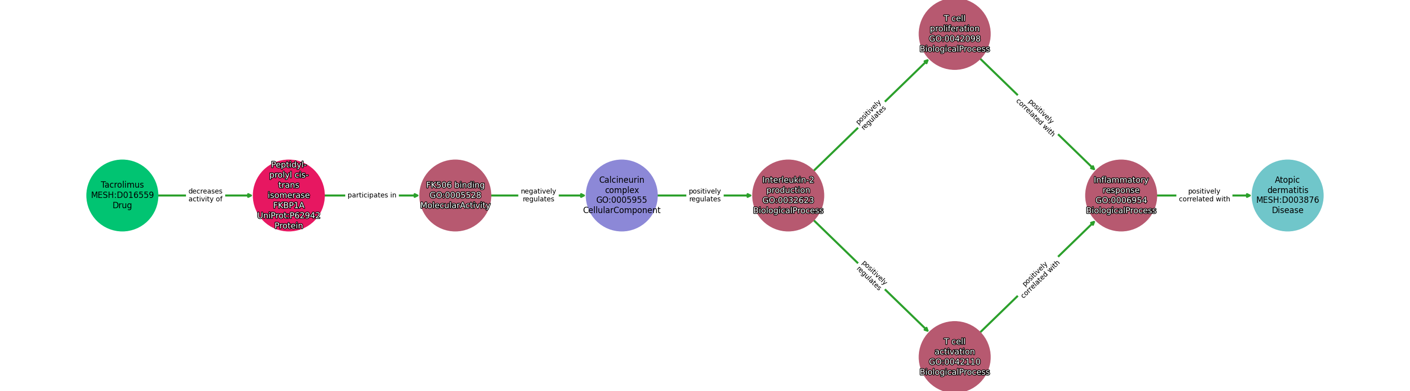
| Identifier | Name | Type |
|---|---|---|
| MESH:D016559 | Tacrolimus | Drug |
| UniProt:P62942 | Peptidyl-prolyl cis-trans isomerase FKBP1A | Protein |
| GO:0005955 | Calcineurin complex | CellularComponent |
| GO:0005528 | FK506 binding | MolecularActivity |
| GO:0032623 | Interleukin-2 production | BiologicalProcess |
| GO:0006954 | Inflammatory response | BiologicalProcess |
| GO:0042098 | T cell proliferation | BiologicalProcess |
| GO:0042110 | T cell activation | BiologicalProcess |
| MESH:D003876 | Atopic dermatitis | Disease |
Relationships
NOTE: predicates are annotated in Biolink Model (v1.3.0)
| Subject | Predicate | Object |
|---|---|---|
| Tacrolimus | DECREASES ACTIVITY OF | Peptidyl-Prolyl Cis-Trans Isomerase Fkbp1A |
| Peptidyl-Prolyl Cis-Trans Isomerase Fkbp1A | PARTICIPATES IN | Fk506 Binding |
| Fk506 Binding | NEGATIVELY REGULATES | Calcineurin Complex |
| Calcineurin Complex | POSITIVELY REGULATES | Interleukin-2 Production |
| Interleukin-2 Production | POSITIVELY REGULATES | T Cell Proliferation |
| Interleukin-2 Production | POSITIVELY REGULATES | T Cell Activation |
| T Cell Proliferation | POSITIVELY CORRELATED WITH | Inflammatory Response |
| T Cell Activation | POSITIVELY CORRELATED WITH | Inflammatory Response |
| Inflammatory Response | POSITIVELY CORRELATED WITH | Atopic Dermatitis |
Reference: