Path ID: DB00848_MESH_D000724_1

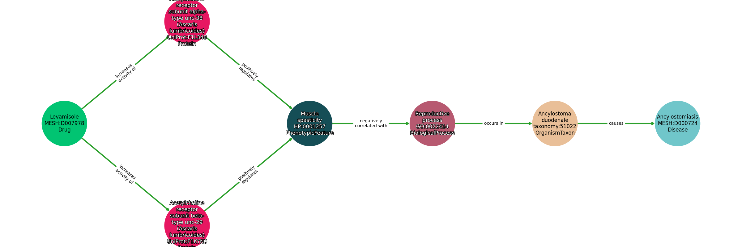
Concepts
| Identifier | Name | Type |
|---|---|---|
| MESH:D007978 | Levamisole | Drug |
| UniProt:F1L348 | Acetylcholine receptor subunit alpha-type unc-38 (Ascaris lumbricoides) | Protein |
| UniProt:F1KYN0 | Acetylcholine receptor subunit beta-type unc-29 (Ascaris lumbricoides) | Protein |
| HP:0001257 | Muscle spasticity | PhenotypicFeature |
| GO:0022414 | Reproductive process | BiologicalProcess |
| taxonomy:51022 | Ancylostoma duodenale | OrganismTaxon |
| MESH:D000724 | Ancylostomiasis | Disease |
Relationships
NOTE: predicates are annotated in Biolink Model (v1.3.0)
| Subject | Predicate | Object |
|---|---|---|
| Levamisole | INCREASES ACTIVITY OF | Acetylcholine Receptor Subunit Alpha-Type Unc-38 (Ascaris Lumbricoides) |
| Levamisole | INCREASES ACTIVITY OF | Acetylcholine Receptor Subunit Beta-Type Unc-29 (Ascaris Lumbricoides) |
| Acetylcholine Receptor Subunit Alpha-Type Unc-38 (Ascaris Lumbricoides) | POSITIVELY REGULATES | Muscle Spasticity |
| Acetylcholine Receptor Subunit Beta-Type Unc-29 (Ascaris Lumbricoides) | POSITIVELY REGULATES | Muscle Spasticity |
| Muscle Spasticity | NEGATIVELY CORRELATED WITH | Reproductive Process |
| Reproductive Process | OCCURS IN | Ancylostoma Duodenale |
| Ancylostoma Duodenale | CAUSES | Ancylostomiasis |
Comment: Withdrawn
Reference: