Path ID: DB00838_MESH_D016460_1

Concepts
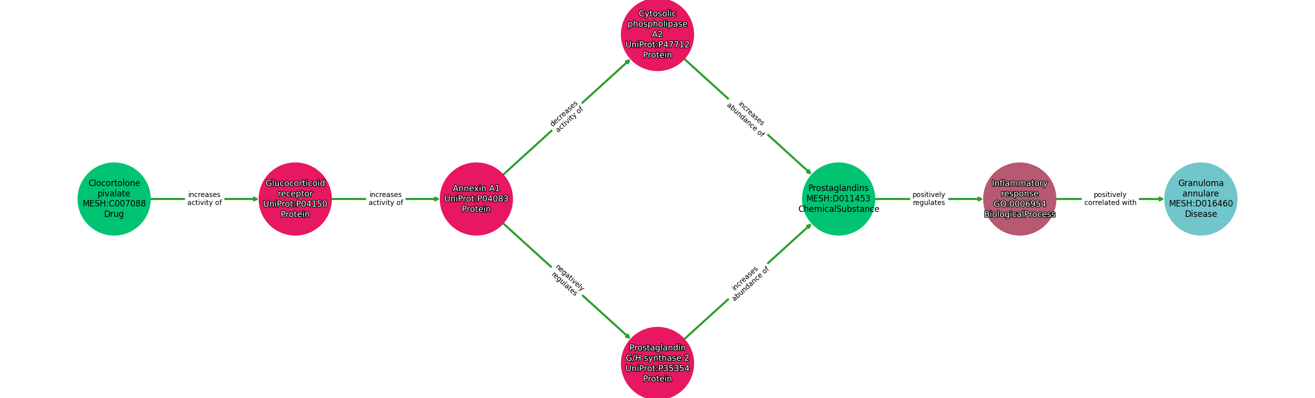
| Identifier | Name | Type |
|---|---|---|
| MESH:C007088 | Clocortolone pivalate | Drug |
| UniProt:P04150 | Glucocorticoid receptor | Protein |
| UniProt:P04083 | Annexin A1 | Protein |
| UniProt:P47712 | Cytosolic phospholipase A2 | Protein |
| UniProt:P35354 | Prostaglandin G/H synthase 2 | Protein |
| MESH:D011453 | Prostaglandins | ChemicalSubstance |
| GO:0006954 | Inflammatory response | BiologicalProcess |
| MESH:D016460 | Granuloma annulare | Disease |
Relationships
NOTE: predicates are annotated in Biolink Model (v1.3.0)
| Subject | Predicate | Object |
|---|---|---|
| Clocortolone Pivalate | INCREASES ACTIVITY OF | Glucocorticoid Receptor |
| Glucocorticoid Receptor | INCREASES ACTIVITY OF | Annexin A1 |
| Annexin A1 | DECREASES ACTIVITY OF | Cytosolic Phospholipase A2 |
| Annexin A1 | NEGATIVELY REGULATES | Prostaglandin G/H Synthase 2 |
| Cytosolic Phospholipase A2 | INCREASES ABUNDANCE OF | Prostaglandins |
| Prostaglandin G/H Synthase 2 | INCREASES ABUNDANCE OF | Prostaglandins |
| Prostaglandins | POSITIVELY REGULATES | Inflammatory Response |
| Inflammatory Response | POSITIVELY CORRELATED WITH | Granuloma Annulare |
Comment: The etiology of granuloma annulare remains unknown https://pubmed.ncbi.nlm.nih.gov/23696233/
Reference: