Path ID: DB00781_MESH_D007634_1

Concepts
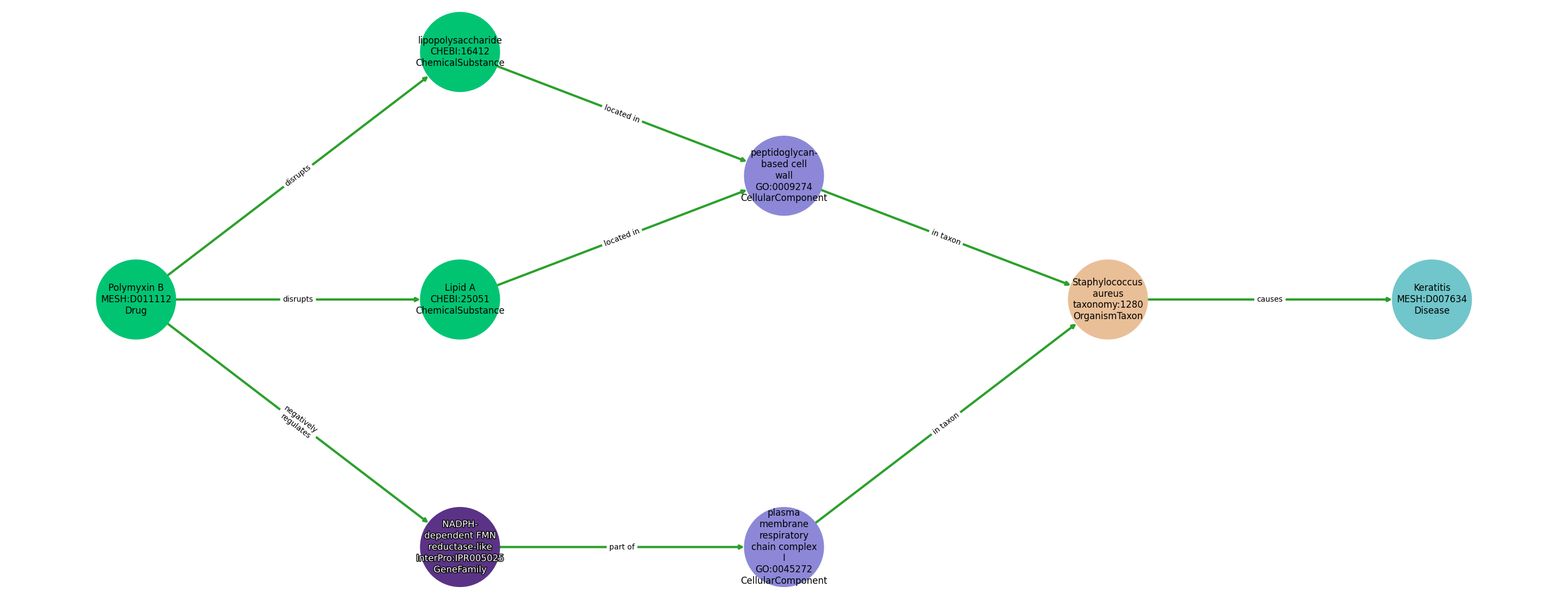
| Identifier | Name | Type |
|---|---|---|
| MESH:D011112 | Polymyxin B | Drug |
| CHEBI:16412 | lipopolysaccharide | ChemicalSubstance |
| CHEBI:25051 | Lipid A | ChemicalSubstance |
| InterPro:IPR005025 | NADPH-dependent FMN reductase-like | GeneFamily |
| GO:0009274 | peptidoglycan-based cell wall | CellularComponent |
| GO:0045272 | plasma membrane respiratory chain complex I | CellularComponent |
| taxonomy:1280 | Staphylococcus aureus | OrganismTaxon |
| MESH:D007634 | Keratitis | Disease |
Relationships
NOTE: predicates are annotated in Biolink Model (v1.3.0)
| Subject | Predicate | Object |
|---|---|---|
| Polymyxin B | DISRUPTS | Lipopolysaccharide |
| Polymyxin B | DISRUPTS | Lipid A |
| Polymyxin B | NEGATIVELY REGULATES | Nadph-Dependent Fmn Reductase-Like |
| Lipopolysaccharide | LOCATED IN | Peptidoglycan-Based Cell Wall |
| Lipid A | LOCATED IN | Peptidoglycan-Based Cell Wall |
| Nadph-Dependent Fmn Reductase-Like | PART OF | Plasma Membrane Respiratory Chain Complex I |
| Peptidoglycan-Based Cell Wall | IN TAXON | Staphylococcus Aureus |
| Plasma Membrane Respiratory Chain Complex I | IN TAXON | Staphylococcus Aureus |
| Staphylococcus Aureus | CAUSES | Keratitis |
Reference: