Path ID: DB00774_MESH_D006973_1

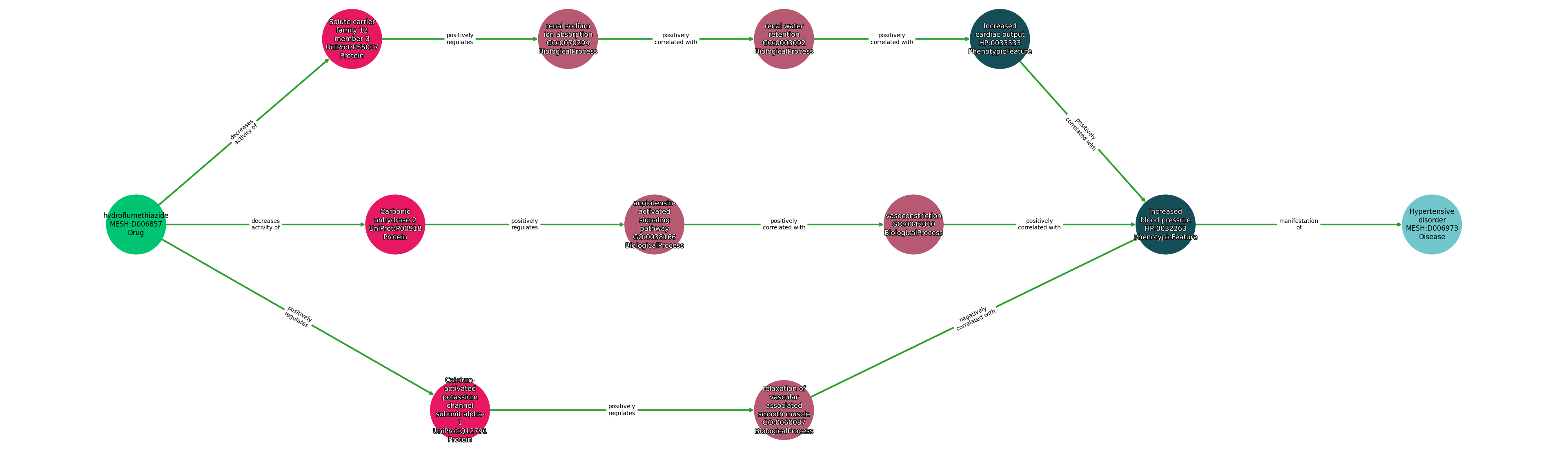
Concepts
| Identifier | Name | Type |
|---|---|---|
| MESH:D006857 | hydroflumethiazide | Drug |
| UniProt:P55017 | Solute carrier family 12 member 3 | Protein |
| GO:0070294 | renal sodium ion absorption | BiologicalProcess |
| GO:0003092 | renal water retention | BiologicalProcess |
| HP:0033533 | Increased cardiac output | PhenotypicFeature |
| UniProt:Q12791 | Calcium-activated potassium channel subunit alpha-1 | Protein |
| UniProt:P00918 | Carbonic anhydrase 2 | Protein |
| GO:0060087 | relaxation of vascular associated smooth muscle | BiologicalProcess |
| GO:0038166 | angiotensin-activated signaling pathway | BiologicalProcess |
| GO:0042310 | vasoconstriction | BiologicalProcess |
| HP:0032263 | Increased blood pressure | PhenotypicFeature |
| MESH:D006973 | Hypertensive disorder | Disease |
Relationships
NOTE: predicates are annotated in Biolink Model (v1.3.0)
| Subject | Predicate | Object |
|---|---|---|
| Hydroflumethiazide | DECREASES ACTIVITY OF | Solute Carrier Family 12 Member 3 |
| Solute Carrier Family 12 Member 3 | POSITIVELY REGULATES | Renal Sodium Ion Absorption |
| Renal Sodium Ion Absorption | POSITIVELY CORRELATED WITH | Renal Water Retention |
| Renal Water Retention | POSITIVELY CORRELATED WITH | Increased Cardiac Output |
| Increased Cardiac Output | POSITIVELY CORRELATED WITH | Increased Blood Pressure |
| Hydroflumethiazide | DECREASES ACTIVITY OF | Carbonic Anhydrase 2 |
| Carbonic Anhydrase 2 | POSITIVELY REGULATES | Angiotensin-Activated Signaling Pathway |
| Angiotensin-Activated Signaling Pathway | POSITIVELY CORRELATED WITH | Vasoconstriction |
| Vasoconstriction | POSITIVELY CORRELATED WITH | Increased Blood Pressure |
| Hydroflumethiazide | POSITIVELY REGULATES | Calcium-Activated Potassium Channel Subunit Alpha-1 |
| Calcium-Activated Potassium Channel Subunit Alpha-1 | POSITIVELY REGULATES | Relaxation Of Vascular Associated Smooth Muscle |
| Relaxation Of Vascular Associated Smooth Muscle | NEGATIVELY CORRELATED WITH | Increased Blood Pressure |
| Increased Blood Pressure | MANIFESTATION OF | Hypertensive Disorder |
Comment: The hypotensive effects of hydroflumethiazide and other thiazides are not necessarily due to their diuretic activity (https://www.ncbi.nlm.nih.gov/pmc/articles/PMC2904515/#S1title). The exact mechanism is yet not fully understood.
Reference: