Path ID: DB00773_MESH_D055752_1

Concepts
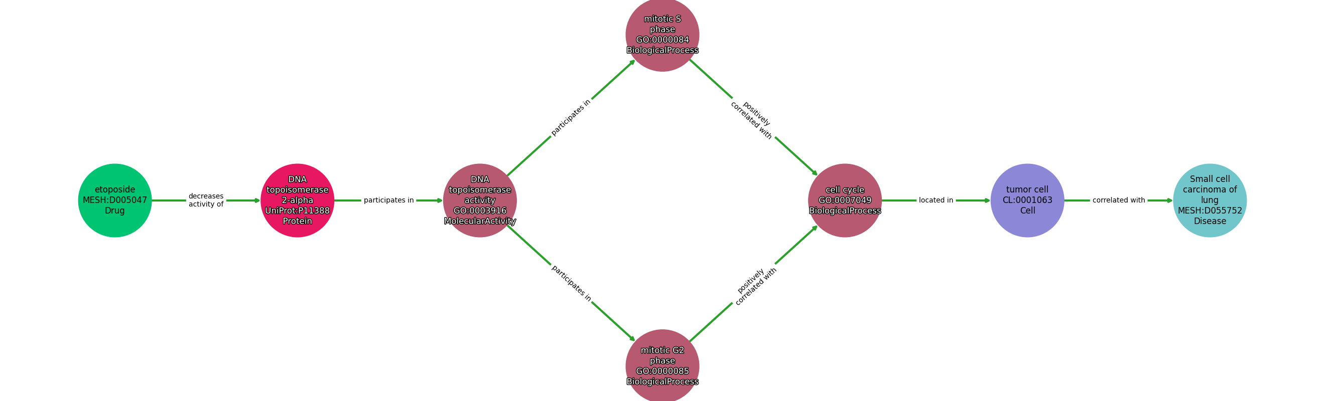
| Identifier | Name | Type |
|---|---|---|
| MESH:D005047 | etoposide | Drug |
| UniProt:P11388 | DNA topoisomerase 2-alpha | Protein |
| GO:0003916 | DNA topoisomerase activity | MolecularActivity |
| GO:0000084 | mitotic S phase | BiologicalProcess |
| GO:0000085 | mitotic G2 phase | BiologicalProcess |
| GO:0007049 | cell cycle | BiologicalProcess |
| CL:0001063 | tumor cell | Cell |
| MESH:D055752 | Small cell carcinoma of lung | Disease |
Relationships
NOTE: predicates are annotated in Biolink Model (v1.3.0)
| Subject | Predicate | Object |
|---|---|---|
| Etoposide | DECREASES ACTIVITY OF | Dna Topoisomerase 2-Alpha |
| Dna Topoisomerase 2-Alpha | PARTICIPATES IN | Dna Topoisomerase Activity |
| Dna Topoisomerase Activity | PARTICIPATES IN | Mitotic S Phase |
| Dna Topoisomerase Activity | PARTICIPATES IN | Mitotic G2 Phase |
| Mitotic S Phase | POSITIVELY CORRELATED WITH | Cell Cycle |
| Mitotic G2 Phase | POSITIVELY CORRELATED WITH | Cell Cycle |
| Cell Cycle | LOCATED IN | Tumor Cell |
| Tumor Cell | CORRELATED WITH | Small Cell Carcinoma Of Lung |
Reference: