Path ID: DB00765_MESH_D010673_1

Concepts
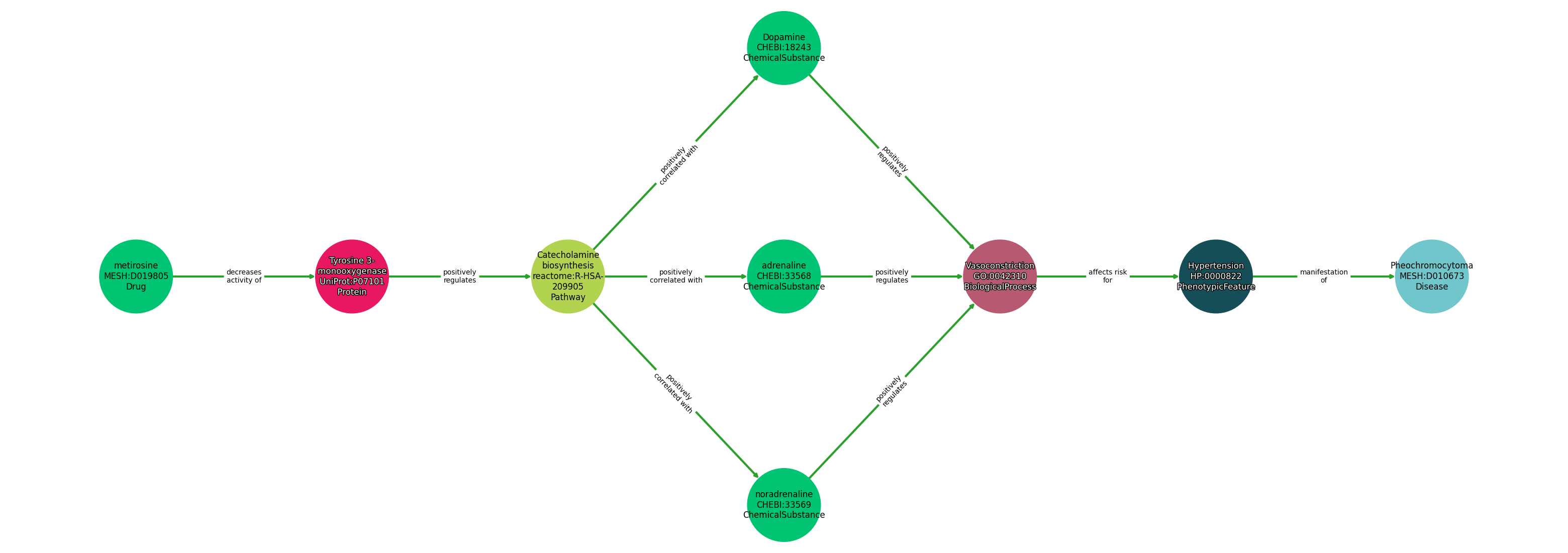
| Identifier | Name | Type |
|---|---|---|
| MESH:D019805 | metirosine | Drug |
| UniProt:P07101 | Tyrosine 3-monooxygenase | Protein |
| reactome:R-HSA-209905 | Catecholamine biosynthesis | Pathway |
| CHEBI:18243 | Dopamine | ChemicalSubstance |
| CHEBI:33568 | adrenaline | ChemicalSubstance |
| CHEBI:33569 | noradrenaline | ChemicalSubstance |
| GO:0042310 | Vasoconstriction | BiologicalProcess |
| HP:0000822 | Hypertension | PhenotypicFeature |
| MESH:D010673 | Pheochromocytoma | Disease |
Relationships
NOTE: predicates are annotated in Biolink Model (v1.3.0)
| Subject | Predicate | Object |
|---|---|---|
| Metirosine | DECREASES ACTIVITY OF | Tyrosine 3-Monooxygenase |
| Tyrosine 3-Monooxygenase | POSITIVELY REGULATES | Catecholamine Biosynthesis |
| Catecholamine Biosynthesis | POSITIVELY CORRELATED WITH | Dopamine |
| Catecholamine Biosynthesis | POSITIVELY CORRELATED WITH | Adrenaline |
| Catecholamine Biosynthesis | POSITIVELY CORRELATED WITH | Noradrenaline |
| Dopamine | POSITIVELY REGULATES | Vasoconstriction |
| Adrenaline | POSITIVELY REGULATES | Vasoconstriction |
| Noradrenaline | POSITIVELY REGULATES | Vasoconstriction |
| Vasoconstriction | AFFECTS RISK FOR | Hypertension |
| Hypertension | MANIFESTATION OF | Pheochromocytoma |
Reference: