Path ID: DB00755_MESH_D000152_1

Concepts
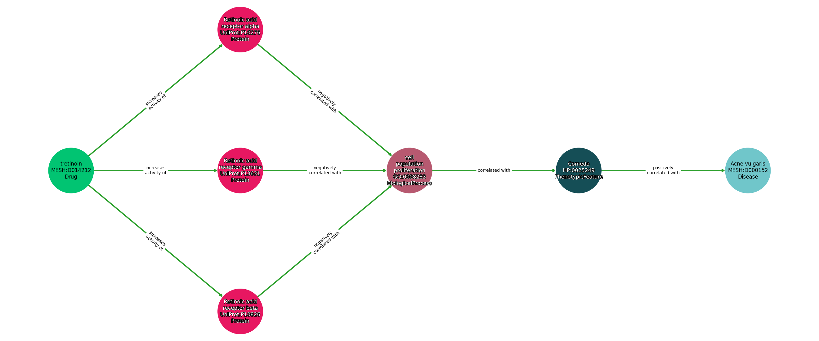
| Identifier | Name | Type |
|---|---|---|
| MESH:D014212 | tretinoin | Drug |
| UniProt:P10276 | Retinoic acid receptor alpha | Protein |
| UniProt:P10826 | Retinoic acid receptor beta | Protein |
| UniProt:P13631 | Retinoic acid receptor gamma | Protein |
| GO:0008283 | cell population proliferation | BiologicalProcess |
| HP:0025249 | Comedo | PhenotypicFeature |
| MESH:D000152 | Acne vulgaris | Disease |
Relationships
NOTE: predicates are annotated in Biolink Model (v1.3.0)
| Subject | Predicate | Object |
|---|---|---|
| Tretinoin | INCREASES ACTIVITY OF | Retinoic Acid Receptor Alpha |
| Tretinoin | INCREASES ACTIVITY OF | Retinoic Acid Receptor Gamma |
| Tretinoin | INCREASES ACTIVITY OF | Retinoic Acid Receptor Beta |
| Retinoic Acid Receptor Alpha | NEGATIVELY CORRELATED WITH | Cell Population Proliferation |
| Retinoic Acid Receptor Gamma | NEGATIVELY CORRELATED WITH | Cell Population Proliferation |
| Retinoic Acid Receptor Beta | NEGATIVELY CORRELATED WITH | Cell Population Proliferation |
| Cell Population Proliferation | CORRELATED WITH | Comedo |
| Comedo | POSITIVELY CORRELATED WITH | Acne Vulgaris |
Reference: