Path ID: DB00745_MESH_D009290_1

Concepts
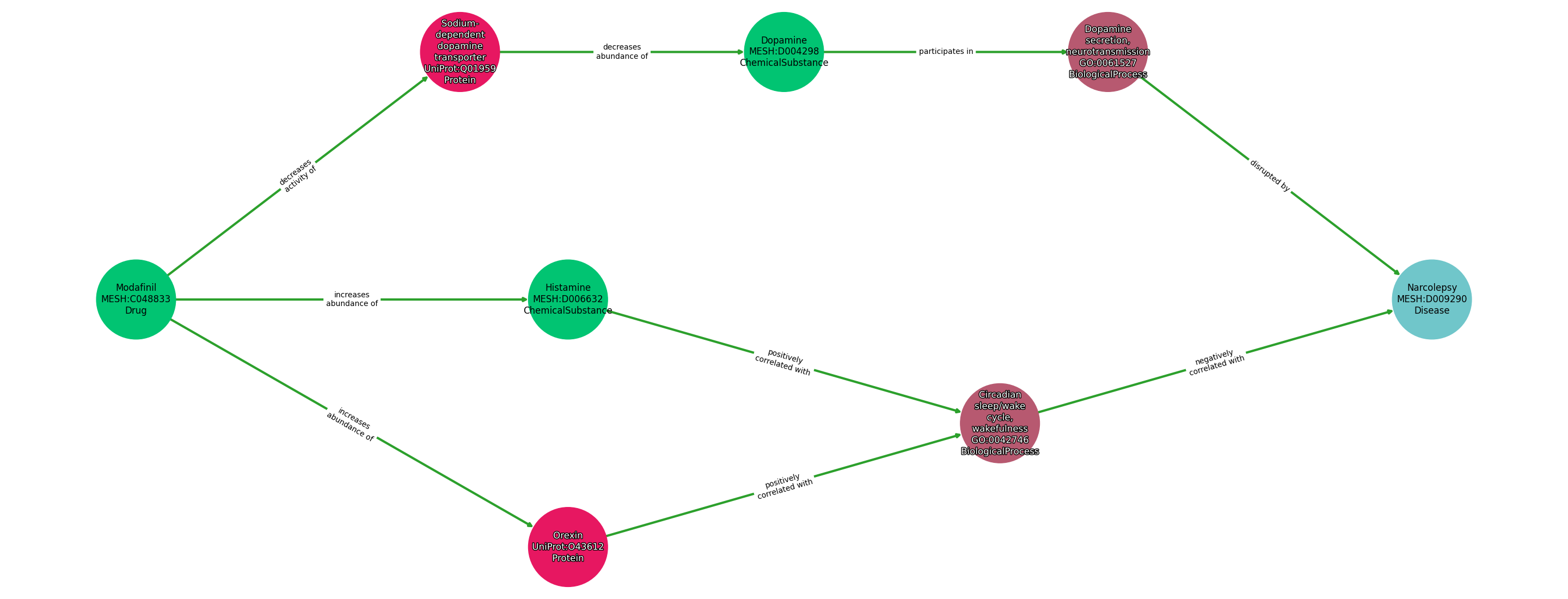
| Identifier | Name | Type |
|---|---|---|
| MESH:C048833 | Modafinil | Drug |
| UniProt:Q01959 | Sodium-dependent dopamine transporter | Protein |
| MESH:D006632 | Histamine | ChemicalSubstance |
| UniProt:O43612 | Orexin | Protein |
| GO:0042746 | Circadian sleep/wake cycle, wakefulness | BiologicalProcess |
| MESH:D004298 | Dopamine | ChemicalSubstance |
| GO:0061527 | Dopamine secretion, neurotransmission | BiologicalProcess |
| MESH:D009290 | Narcolepsy | Disease |
Relationships
NOTE: predicates are annotated in Biolink Model (v1.3.0)
| Subject | Predicate | Object |
|---|---|---|
| Modafinil | DECREASES ACTIVITY OF | Sodium-Dependent Dopamine Transporter |
| Modafinil | INCREASES ABUNDANCE OF | Histamine |
| Modafinil | INCREASES ABUNDANCE OF | Orexin |
| Sodium-Dependent Dopamine Transporter | DECREASES ABUNDANCE OF | Dopamine |
| Histamine | POSITIVELY CORRELATED WITH | Circadian Sleep/Wake Cycle, Wakefulness |
| Orexin | POSITIVELY CORRELATED WITH | Circadian Sleep/Wake Cycle, Wakefulness |
| Circadian Sleep/Wake Cycle, Wakefulness | NEGATIVELY CORRELATED WITH | Narcolepsy |
| Dopamine | PARTICIPATES IN | Dopamine Secretion, Neurotransmission |
| Dopamine Secretion, Neurotransmission | DISRUPTED BY | Narcolepsy |
Reference: