Path ID: DB00727_MESH_D000787_1

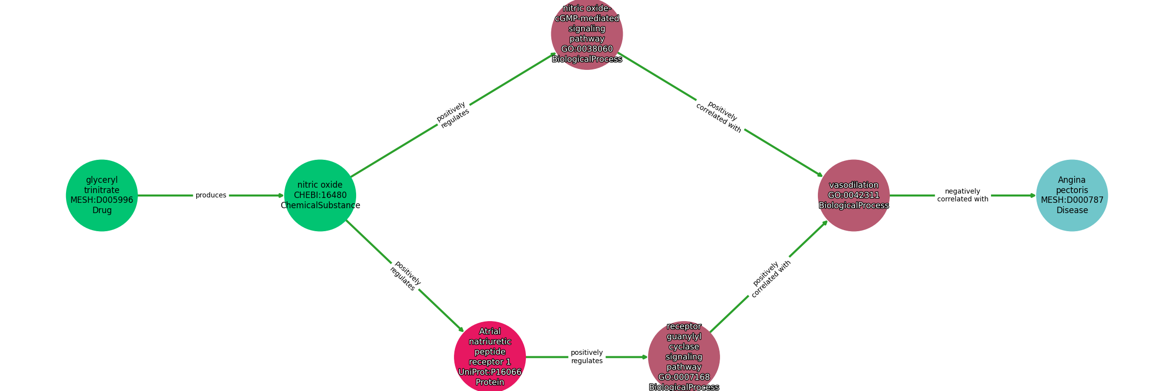
Concepts
| Identifier | Name | Type |
|---|---|---|
| MESH:D005996 | glyceryl trinitrate | Drug |
| CHEBI:16480 | nitric oxide | ChemicalSubstance |
| UniProt:P16066 | Atrial natriuretic peptide receptor 1 | Protein |
| GO:0038060 | nitric oxide-cGMP-mediated signaling pathway | BiologicalProcess |
| GO:0007168 | receptor guanylyl cyclase signaling pathway | BiologicalProcess |
| GO:0042311 | vasodilation | BiologicalProcess |
| MESH:D000787 | Angina pectoris | Disease |
Relationships
NOTE: predicates are annotated in Biolink Model (v1.3.0)
| Subject | Predicate | Object |
|---|---|---|
| Glyceryl Trinitrate | PRODUCES | Nitric Oxide |
| Nitric Oxide | POSITIVELY REGULATES | Nitric Oxide-Cgmp-Mediated Signaling Pathway |
| Nitric Oxide-Cgmp-Mediated Signaling Pathway | POSITIVELY CORRELATED WITH | Vasodilation |
| Nitric Oxide | POSITIVELY REGULATES | Atrial Natriuretic Peptide Receptor 1 |
| Atrial Natriuretic Peptide Receptor 1 | POSITIVELY REGULATES | Receptor Guanylyl Cyclase Signaling Pathway |
| Receptor Guanylyl Cyclase Signaling Pathway | POSITIVELY CORRELATED WITH | Vasodilation |
| Vasodilation | NEGATIVELY CORRELATED WITH | Angina Pectoris |
Comment: The activation of Atrial natriuretic peptide receptor 1 has been observed in vitro (https://pubmed.ncbi.nlm.nih.gov/12890708/) and it’s reported in DrugBank whereas ChEMBL favours the Soluble Guanylyl Cyclase route. Also note that when the drug is admnistered at low doses, it dilates veins and reduces the volume of blood in the heart after filling (this is supposedly the main mechanism of action). At higher doses, it dilates arteries as well.
Reference: