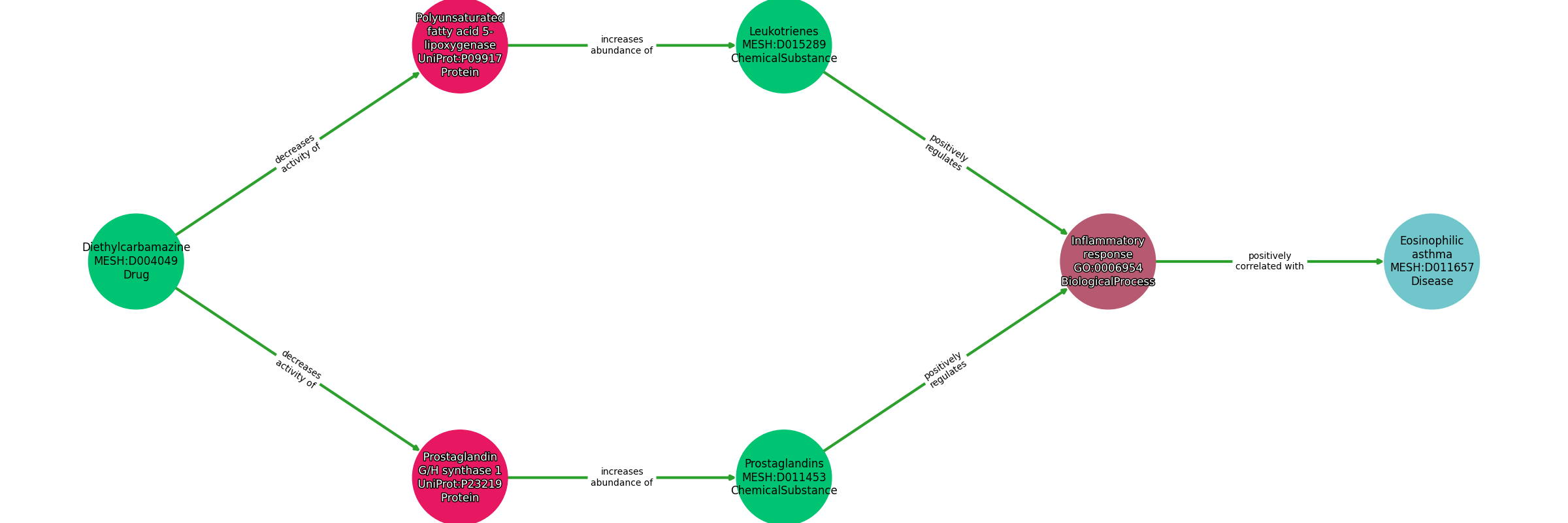
Path ID: DB00711_MESH_D011657_1

Concepts
| Identifier | Name | Type |
|---|---|---|
| MESH:D004049 | Diethylcarbamazine | Drug |
| UniProt:P09917 | Polyunsaturated fatty acid 5-lipoxygenase | Protein |
| UniProt:P23219 | Prostaglandin G/H synthase 1 | Protein |
| MESH:D011453 | Prostaglandins | ChemicalSubstance |
| MESH:D015289 | Leukotrienes | ChemicalSubstance |
| GO:0006954 | Inflammatory response | BiologicalProcess |
| MESH:D011657 | Eosinophilic asthma | Disease |
Relationships
NOTE: predicates are annotated in Biolink Model (v1.3.0)
| Subject | Predicate | Object |
|---|---|---|
| Diethylcarbamazine | DECREASES ACTIVITY OF | Polyunsaturated Fatty Acid 5-Lipoxygenase |
| Diethylcarbamazine | DECREASES ACTIVITY OF | Prostaglandin G/H Synthase 1 |
| Polyunsaturated Fatty Acid 5-Lipoxygenase | INCREASES ABUNDANCE OF | Leukotrienes |
| Prostaglandin G/H Synthase 1 | INCREASES ABUNDANCE OF | Prostaglandins |
| Leukotrienes | POSITIVELY REGULATES | Inflammatory Response |
| Prostaglandins | POSITIVELY REGULATES | Inflammatory Response |
| Inflammatory Response | POSITIVELY CORRELATED WITH | Eosinophilic Asthma |
Reference: