Path ID: DB00695_MESH_D004487_1

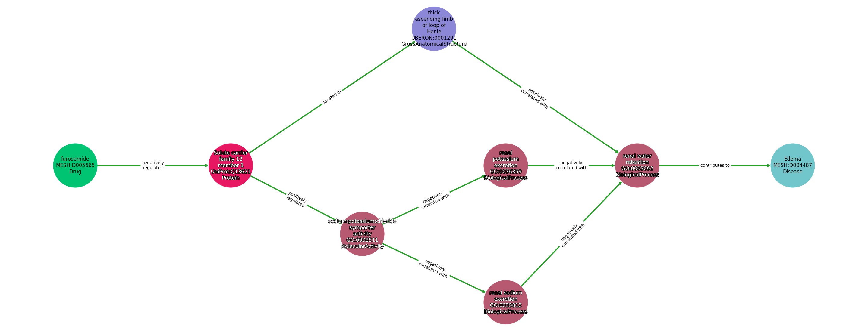
Concepts
| Identifier | Name | Type |
|---|---|---|
| MESH:D005665 | furosemide | Drug |
| UniProt:Q13621 | Solute carrier family 12 member 1 | Protein |
| UBERON:0001291 | thick ascending limb of loop of Henle | GrossAnatomicalStructure |
| GO:0008511 | sodium:potassium:chloride symporter activity | MolecularActivity |
| GO:0035812 | renal sodium excretion | BiologicalProcess |
| GO:0036359 | renal potassium excretion | BiologicalProcess |
| GO:0003092 | renal water retention | BiologicalProcess |
| MESH:D004487 | Edema | Disease |
Relationships
NOTE: predicates are annotated in Biolink Model (v1.3.0)
| Subject | Predicate | Object |
|---|---|---|
| Furosemide | NEGATIVELY REGULATES | Solute Carrier Family 12 Member 1 |
| Solute Carrier Family 12 Member 1 | LOCATED IN | Thick Ascending Limb Of Loop Of Henle |
| Solute Carrier Family 12 Member 1 | POSITIVELY REGULATES | Sodium:Potassium:Chloride Symporter Activity |
| Sodium:Potassium:Chloride Symporter Activity | NEGATIVELY CORRELATED WITH | Renal Potassium Excretion |
| Sodium:Potassium:Chloride Symporter Activity | NEGATIVELY CORRELATED WITH | Renal Sodium Excretion |
| Renal Potassium Excretion | NEGATIVELY CORRELATED WITH | Renal Water Retention |
| Renal Sodium Excretion | NEGATIVELY CORRELATED WITH | Renal Water Retention |
| Thick Ascending Limb Of Loop Of Henle | POSITIVELY CORRELATED WITH | Renal Water Retention |
| Renal Water Retention | CONTRIBUTES TO | Edema |
Reference: