Path ID: DB00668_MESH_D005902_2

Concepts
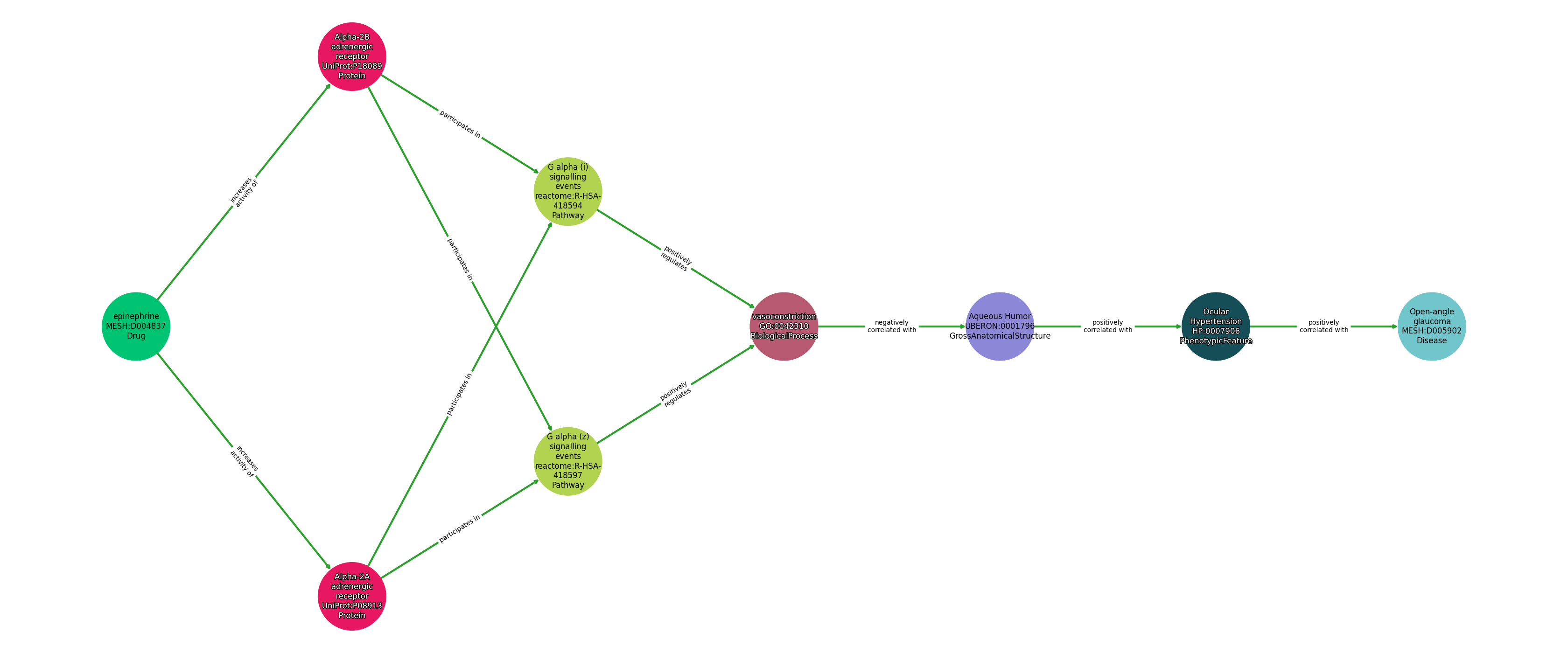
| Identifier | Name | Type |
|---|---|---|
| MESH:D004837 | epinephrine | Drug |
| UniProt:P18089 | Alpha-2B adrenergic receptor | Protein |
| UniProt:P08913 | Alpha-2A adrenergic receptor | Protein |
| reactome:R-HSA-418594 | G alpha (i) signalling events | Pathway |
| reactome:R-HSA-418597 | G alpha (z) signalling events | Pathway |
| GO:0042310 | vasoconstriction | BiologicalProcess |
| UBERON:0001796 | Aqueous Humor | GrossAnatomicalStructure |
| HP:0007906 | Ocular Hypertension | PhenotypicFeature |
| MESH:D005902 | Open-angle glaucoma | Disease |
Relationships
NOTE: predicates are annotated in Biolink Model (v1.3.0)
| Subject | Predicate | Object |
|---|---|---|
| Epinephrine | INCREASES ACTIVITY OF | Alpha-2B Adrenergic Receptor |
| Epinephrine | INCREASES ACTIVITY OF | Alpha-2A Adrenergic Receptor |
| Alpha-2B Adrenergic Receptor | PARTICIPATES IN | G Alpha (I) Signalling Events |
| Alpha-2B Adrenergic Receptor | PARTICIPATES IN | G Alpha (Z) Signalling Events |
| Alpha-2A Adrenergic Receptor | PARTICIPATES IN | G Alpha (I) Signalling Events |
| Alpha-2A Adrenergic Receptor | PARTICIPATES IN | G Alpha (Z) Signalling Events |
| G Alpha (I) Signalling Events | POSITIVELY REGULATES | Vasoconstriction |
| G Alpha (Z) Signalling Events | POSITIVELY REGULATES | Vasoconstriction |
| Vasoconstriction | NEGATIVELY CORRELATED WITH | Aqueous Humor |
| Aqueous Humor | POSITIVELY CORRELATED WITH | Ocular Hypertension |
| Ocular Hypertension | POSITIVELY CORRELATED WITH | Open-Angle Glaucoma |
Comment: DrugBank (https://go.drugbank.com/drugs/DB00668) has this drug modulating beta receptors but not for glaucoma. For this indication, the ligand should be an antagonist (and epinephrine is an agonist instead)
Reference: