Path ID: DB00666_MESH_D011629_1

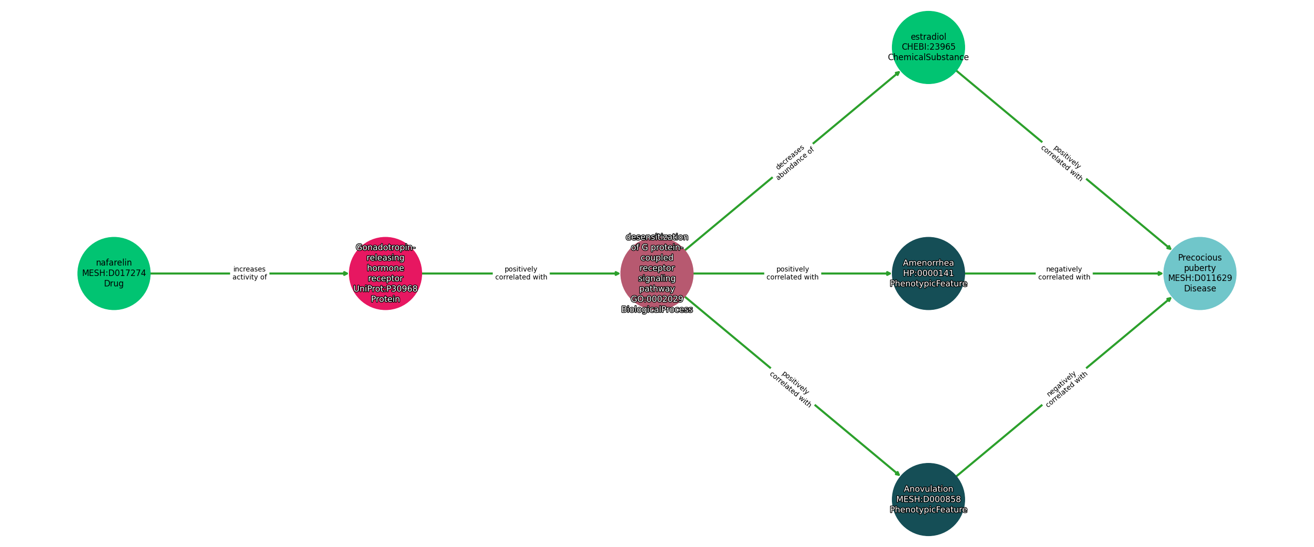
Concepts
| Identifier | Name | Type |
|---|---|---|
| MESH:D017274 | nafarelin | Drug |
| UniProt:P30968 | Gonadotropin-releasing hormone receptor | Protein |
| GO:0002029 | desensitization of G protein-coupled receptor signaling pathway | BiologicalProcess |
| HP:0000141 | Amenorrhea | PhenotypicFeature |
| MESH:D000858 | Anovulation | PhenotypicFeature |
| CHEBI:23965 | estradiol | ChemicalSubstance |
| MESH:D011629 | Precocious puberty | Disease |
Relationships
NOTE: predicates are annotated in Biolink Model (v1.3.0)
| Subject | Predicate | Object |
|---|---|---|
| Nafarelin | INCREASES ACTIVITY OF | Gonadotropin-Releasing Hormone Receptor |
| Gonadotropin-Releasing Hormone Receptor | POSITIVELY CORRELATED WITH | Desensitization Of G Protein-Coupled Receptor Signaling Pathway |
| Desensitization Of G Protein-Coupled Receptor Signaling Pathway | DECREASES ABUNDANCE OF | Estradiol |
| Estradiol | POSITIVELY CORRELATED WITH | Precocious Puberty |
| Desensitization Of G Protein-Coupled Receptor Signaling Pathway | POSITIVELY CORRELATED WITH | Amenorrhea |
| Desensitization Of G Protein-Coupled Receptor Signaling Pathway | POSITIVELY CORRELATED WITH | Anovulation |
| Amenorrhea | NEGATIVELY CORRELATED WITH | Precocious Puberty |
| Anovulation | NEGATIVELY CORRELATED WITH | Precocious Puberty |
Reference: