Path ID: DB00636_MESH_D006949_1

Concepts
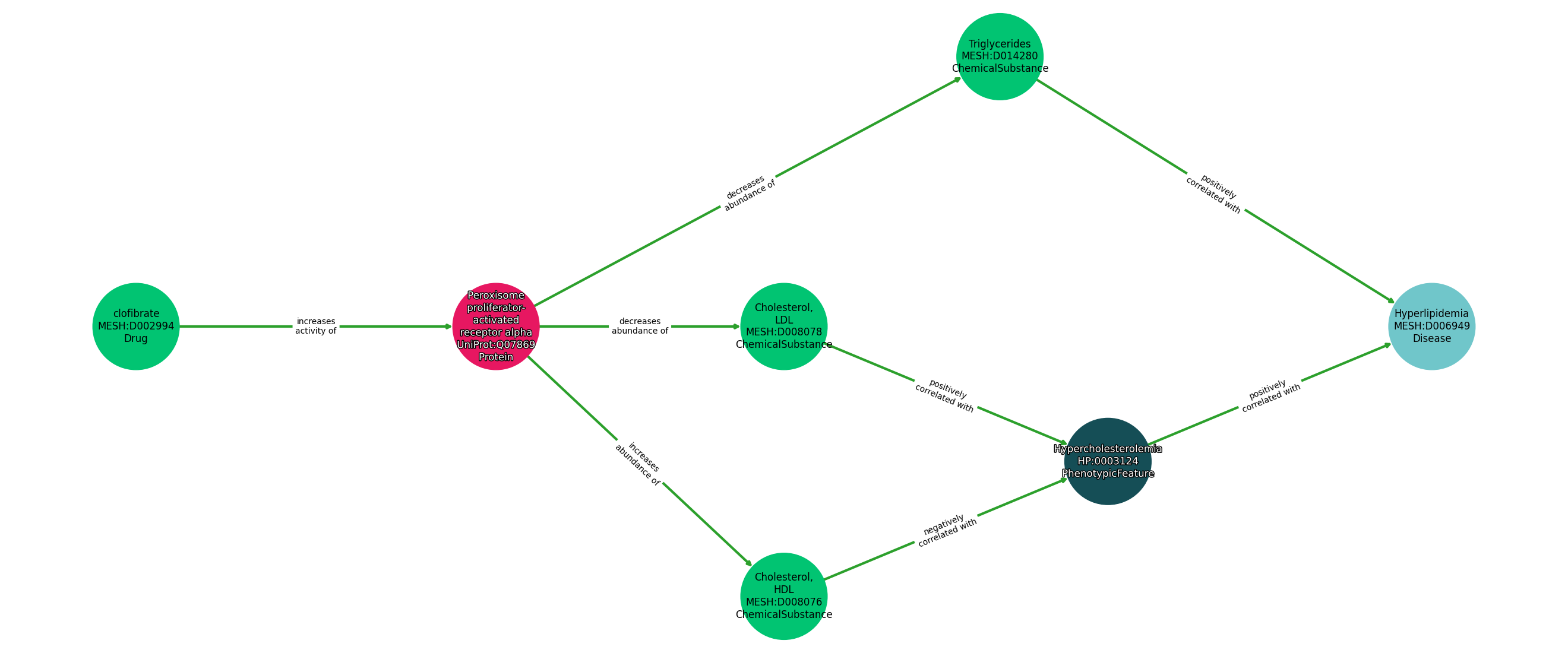
| Identifier | Name | Type |
|---|---|---|
| MESH:D002994 | clofibrate | Drug |
| UniProt:Q07869 | Peroxisome proliferator-activated receptor alpha | Protein |
| MESH:D008076 | Cholesterol, HDL | ChemicalSubstance |
| MESH:D008078 | Cholesterol, LDL | ChemicalSubstance |
| MESH:D014280 | Triglycerides | ChemicalSubstance |
| HP:0003124 | Hypercholesterolemia | PhenotypicFeature |
| MESH:D006949 | Hyperlipidemia | Disease |
Relationships
NOTE: predicates are annotated in Biolink Model (v1.3.0)
| Subject | Predicate | Object |
|---|---|---|
| Clofibrate | INCREASES ACTIVITY OF | Peroxisome Proliferator-Activated Receptor Alpha |
| Peroxisome Proliferator-Activated Receptor Alpha | DECREASES ABUNDANCE OF | Triglycerides |
| Peroxisome Proliferator-Activated Receptor Alpha | DECREASES ABUNDANCE OF | Cholesterol, Ldl |
| Peroxisome Proliferator-Activated Receptor Alpha | INCREASES ABUNDANCE OF | Cholesterol, Hdl |
| Cholesterol, Ldl | POSITIVELY CORRELATED WITH | Hypercholesterolemia |
| Cholesterol, Hdl | NEGATIVELY CORRELATED WITH | Hypercholesterolemia |
| Hypercholesterolemia | POSITIVELY CORRELATED WITH | Hyperlipidemia |
| Triglycerides | POSITIVELY CORRELATED WITH | Hyperlipidemia |
Reference: