Path ID: DB00608_MESH_D016780_1

Concepts
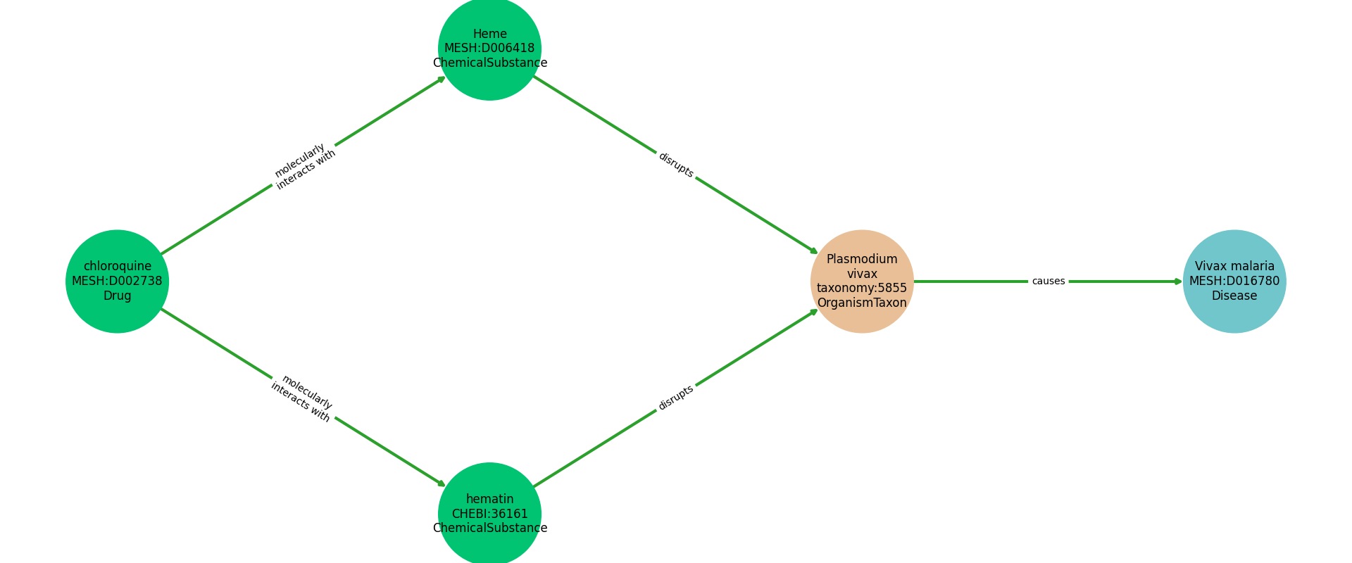
| Identifier | Name | Type |
|---|---|---|
| MESH:D002738 | chloroquine | Drug |
| MESH:D006418 | Heme | ChemicalSubstance |
| CHEBI:36161 | hematin | ChemicalSubstance |
| taxonomy:5855 | Plasmodium vivax | OrganismTaxon |
| MESH:D016780 | Vivax malaria | Disease |
Relationships
NOTE: predicates are annotated in Biolink Model (v1.3.0)
| Subject | Predicate | Object |
|---|---|---|
| Chloroquine | MOLECULARLY INTERACTS WITH | Heme |
| Chloroquine | MOLECULARLY INTERACTS WITH | Hematin |
| Hematin | DISRUPTS | Plasmodium Vivax |
| Heme | DISRUPTS | Plasmodium Vivax |
| Plasmodium Vivax | CAUSES | Vivax Malaria |
Reference: