Path ID: DB00608_MESH_D016778_1

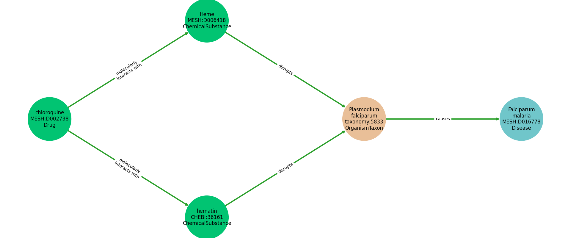
Concepts
| Identifier | Name | Type |
|---|---|---|
| MESH:D002738 | chloroquine | Drug |
| MESH:D006418 | Heme | ChemicalSubstance |
| CHEBI:36161 | hematin | ChemicalSubstance |
| taxonomy:5833 | Plasmodium falciparum | OrganismTaxon |
| MESH:D016778 | Falciparum malaria | Disease |
Relationships
NOTE: predicates are annotated in Biolink Model (v1.3.0)
| Subject | Predicate | Object |
|---|---|---|
| Chloroquine | MOLECULARLY INTERACTS WITH | Heme |
| Chloroquine | MOLECULARLY INTERACTS WITH | Hematin |
| Hematin | DISRUPTS | Plasmodium Falciparum |
| Heme | DISRUPTS | Plasmodium Falciparum |
| Plasmodium Falciparum | CAUSES | Falciparum Malaria |
Reference: