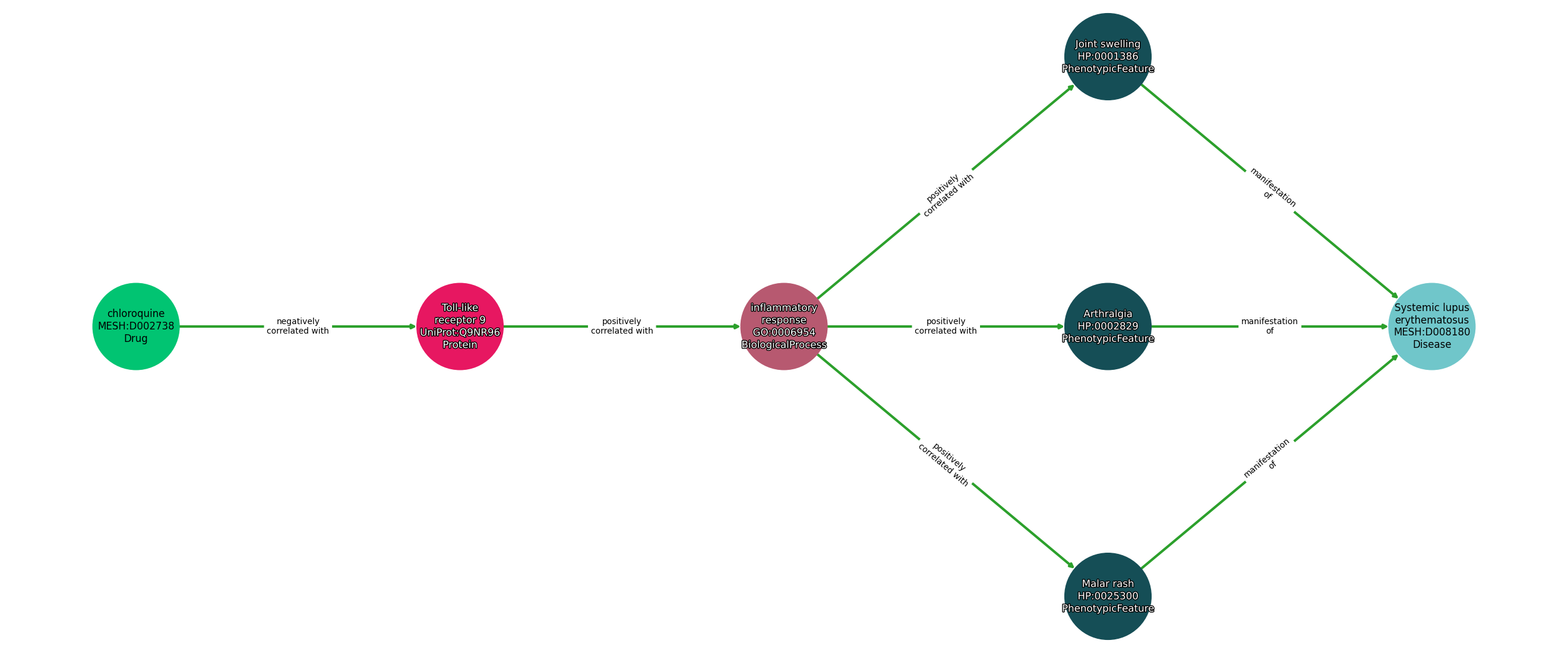
Path ID: DB00608_MESH_D008180_1

Concepts
| Identifier | Name | Type |
|---|---|---|
| MESH:D002738 | chloroquine | Drug |
| UniProt:Q9NR96 | Toll-like receptor 9 | Protein |
| GO:0006954 | inflammatory response | BiologicalProcess |
| HP:0001386 | Joint swelling | PhenotypicFeature |
| HP:0002829 | Arthralgia | PhenotypicFeature |
| HP:0025300 | Malar rash | PhenotypicFeature |
| MESH:D008180 | Systemic lupus erythematosus | Disease |
Relationships
NOTE: predicates are annotated in Biolink Model (v1.3.0)
| Subject | Predicate | Object |
|---|---|---|
| Chloroquine | NEGATIVELY CORRELATED WITH | Toll-Like Receptor 9 |
| Toll-Like Receptor 9 | POSITIVELY CORRELATED WITH | Inflammatory Response |
| Inflammatory Response | POSITIVELY CORRELATED WITH | Joint Swelling |
| Inflammatory Response | POSITIVELY CORRELATED WITH | Arthralgia |
| Inflammatory Response | POSITIVELY CORRELATED WITH | Malar Rash |
| Joint Swelling | MANIFESTATION OF | Systemic Lupus Erythematosus |
| Arthralgia | MANIFESTATION OF | Systemic Lupus Erythematosus |
| Malar Rash | MANIFESTATION OF | Systemic Lupus Erythematosus |
Reference: