Path ID: DB00591_MESH_D008548_1

Concepts
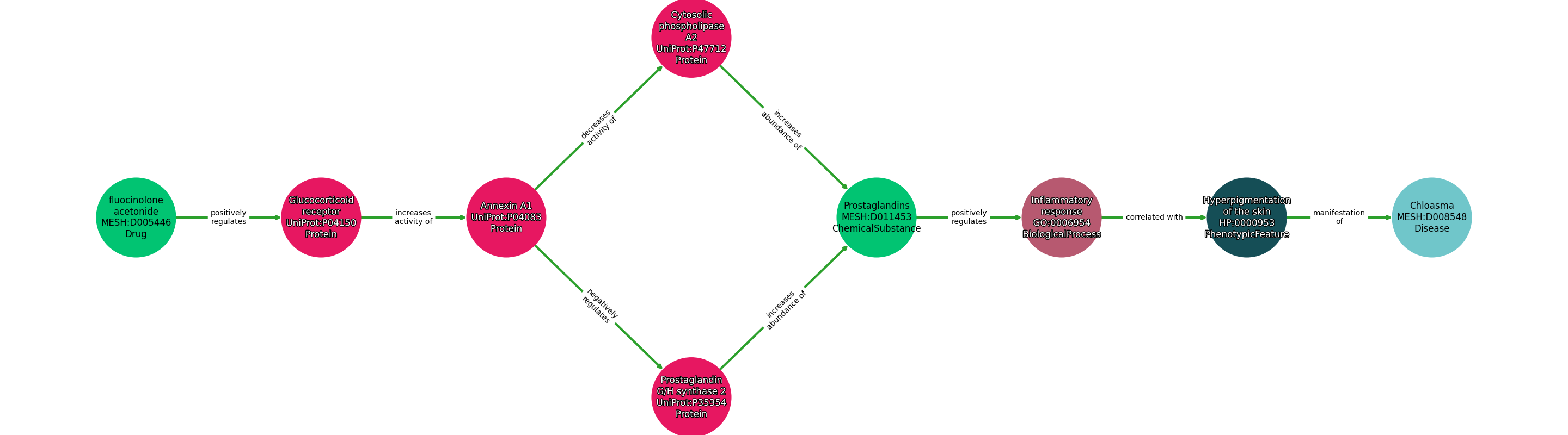
| Identifier | Name | Type |
|---|---|---|
| MESH:D005446 | fluocinolone acetonide | Drug |
| UniProt:P04150 | Glucocorticoid receptor | Protein |
| UniProt:P04083 | Annexin A1 | Protein |
| UniProt:P47712 | Cytosolic phospholipase A2 | Protein |
| UniProt:P35354 | Prostaglandin G/H synthase 2 | Protein |
| MESH:D011453 | Prostaglandins | ChemicalSubstance |
| GO:0006954 | Inflammatory response | BiologicalProcess |
| HP:0000953 | Hyperpigmentation of the skin | PhenotypicFeature |
| MESH:D008548 | Chloasma | Disease |
Relationships
NOTE: predicates are annotated in Biolink Model (v1.3.0)
| Subject | Predicate | Object |
|---|---|---|
| Fluocinolone Acetonide | POSITIVELY REGULATES | Glucocorticoid Receptor |
| Glucocorticoid Receptor | INCREASES ACTIVITY OF | Annexin A1 |
| Annexin A1 | DECREASES ACTIVITY OF | Cytosolic Phospholipase A2 |
| Annexin A1 | NEGATIVELY REGULATES | Prostaglandin G/H Synthase 2 |
| Cytosolic Phospholipase A2 | INCREASES ABUNDANCE OF | Prostaglandins |
| Prostaglandin G/H Synthase 2 | INCREASES ABUNDANCE OF | Prostaglandins |
| Prostaglandins | POSITIVELY REGULATES | Inflammatory Response |
| Inflammatory Response | CORRELATED WITH | Hyperpigmentation Of The Skin |
| Hyperpigmentation Of The Skin | MANIFESTATION OF | Chloasma |
Comment: Hyperpigmentation can be arise following inflammatory dermatose (https://www.ncbi.nlm.nih.gov/pmc/articles/PMC2921758/), for which cases fluocinolone acetonide could be used to reduce dark spots caused by inflammation. Alternatively, fluocinolone acetonide when used in combination with two hidroquinone and tretinoin can be used to treat chloasma (https://pubmed.ncbi.nlm.nih.gov/19090343/ and https://pubmed.ncbi.nlm.nih.gov/15732437/)..)
Reference: