Path ID: DB00591_MESH_D005076_1

Concepts
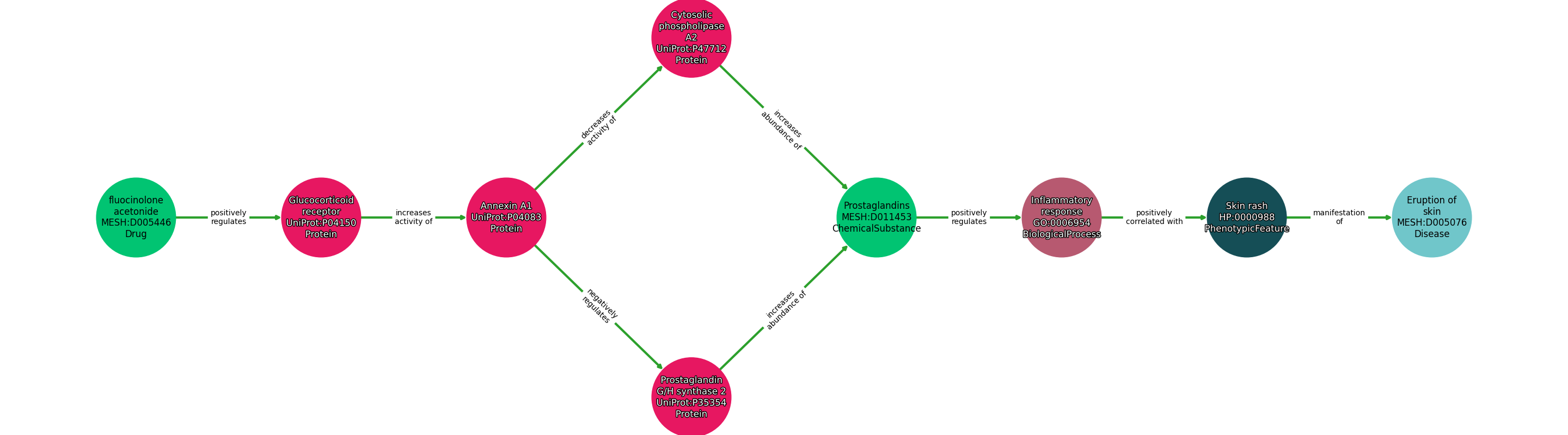
| Identifier | Name | Type |
|---|---|---|
| MESH:D005446 | fluocinolone acetonide | Drug |
| UniProt:P04150 | Glucocorticoid receptor | Protein |
| UniProt:P04083 | Annexin A1 | Protein |
| UniProt:P47712 | Cytosolic phospholipase A2 | Protein |
| UniProt:P35354 | Prostaglandin G/H synthase 2 | Protein |
| MESH:D011453 | Prostaglandins | ChemicalSubstance |
| GO:0006954 | Inflammatory response | BiologicalProcess |
| HP:0000988 | Skin rash | PhenotypicFeature |
| MESH:D005076 | Eruption of skin | Disease |
Relationships
NOTE: predicates are annotated in Biolink Model (v1.3.0)
| Subject | Predicate | Object |
|---|---|---|
| Fluocinolone Acetonide | POSITIVELY REGULATES | Glucocorticoid Receptor |
| Glucocorticoid Receptor | INCREASES ACTIVITY OF | Annexin A1 |
| Annexin A1 | DECREASES ACTIVITY OF | Cytosolic Phospholipase A2 |
| Annexin A1 | NEGATIVELY REGULATES | Prostaglandin G/H Synthase 2 |
| Cytosolic Phospholipase A2 | INCREASES ABUNDANCE OF | Prostaglandins |
| Prostaglandin G/H Synthase 2 | INCREASES ABUNDANCE OF | Prostaglandins |
| Prostaglandins | POSITIVELY REGULATES | Inflammatory Response |
| Inflammatory Response | POSITIVELY CORRELATED WITH | Skin Rash |
| Skin Rash | MANIFESTATION OF | Eruption Of Skin |
Reference: