Path ID: DB00584_MESH_D006333_1

Concepts
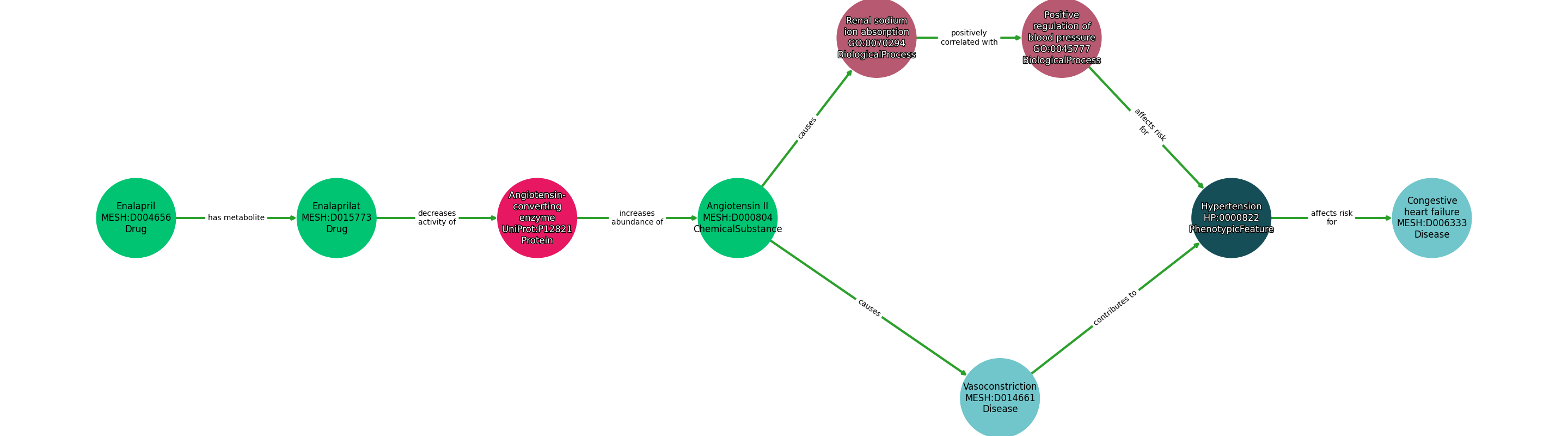
| Identifier | Name | Type |
|---|---|---|
| MESH:D004656 | Enalapril | Drug |
| MESH:D015773 | Enalaprilat | Drug |
| UniProt:P12821 | Angiotensin-converting enzyme | Protein |
| MESH:D000804 | Angiotensin II | ChemicalSubstance |
| GO:0070294 | Renal sodium ion absorption | BiologicalProcess |
| GO:0045777 | Positive regulation of blood pressure | BiologicalProcess |
| MESH:D014661 | Vasoconstriction | Disease |
| HP:0000822 | Hypertension | PhenotypicFeature |
| MESH:D006333 | Congestive heart failure | Disease |
Relationships
NOTE: predicates are annotated in Biolink Model (v1.3.0)
| Subject | Predicate | Object |
|---|---|---|
| Enalapril | HAS METABOLITE | Enalaprilat |
| Enalaprilat | DECREASES ACTIVITY OF | Angiotensin-Converting Enzyme |
| Angiotensin-Converting Enzyme | INCREASES ABUNDANCE OF | Angiotensin Ii |
| Angiotensin Ii | CAUSES | Renal Sodium Ion Absorption |
| Angiotensin Ii | CAUSES | Vasoconstriction |
| Renal Sodium Ion Absorption | POSITIVELY CORRELATED WITH | Positive Regulation Of Blood Pressure |
| Positive Regulation Of Blood Pressure | AFFECTS RISK FOR | Hypertension |
| Vasoconstriction | CONTRIBUTES TO | Hypertension |
| Hypertension | AFFECTS RISK FOR | Congestive Heart Failure |
Comment: Being a prodrug, enalapril is rapidly biotransformed into its active metabolite, enalaprilat. Please note this drug had 2 DrugBank IDs in the Drug Centarl, DB00584 and DB09477. The DB09477 is ID for Enalapril, which has been previously curated.
Reference: