Path ID: DB00581_MESH_D003248_1

Concepts
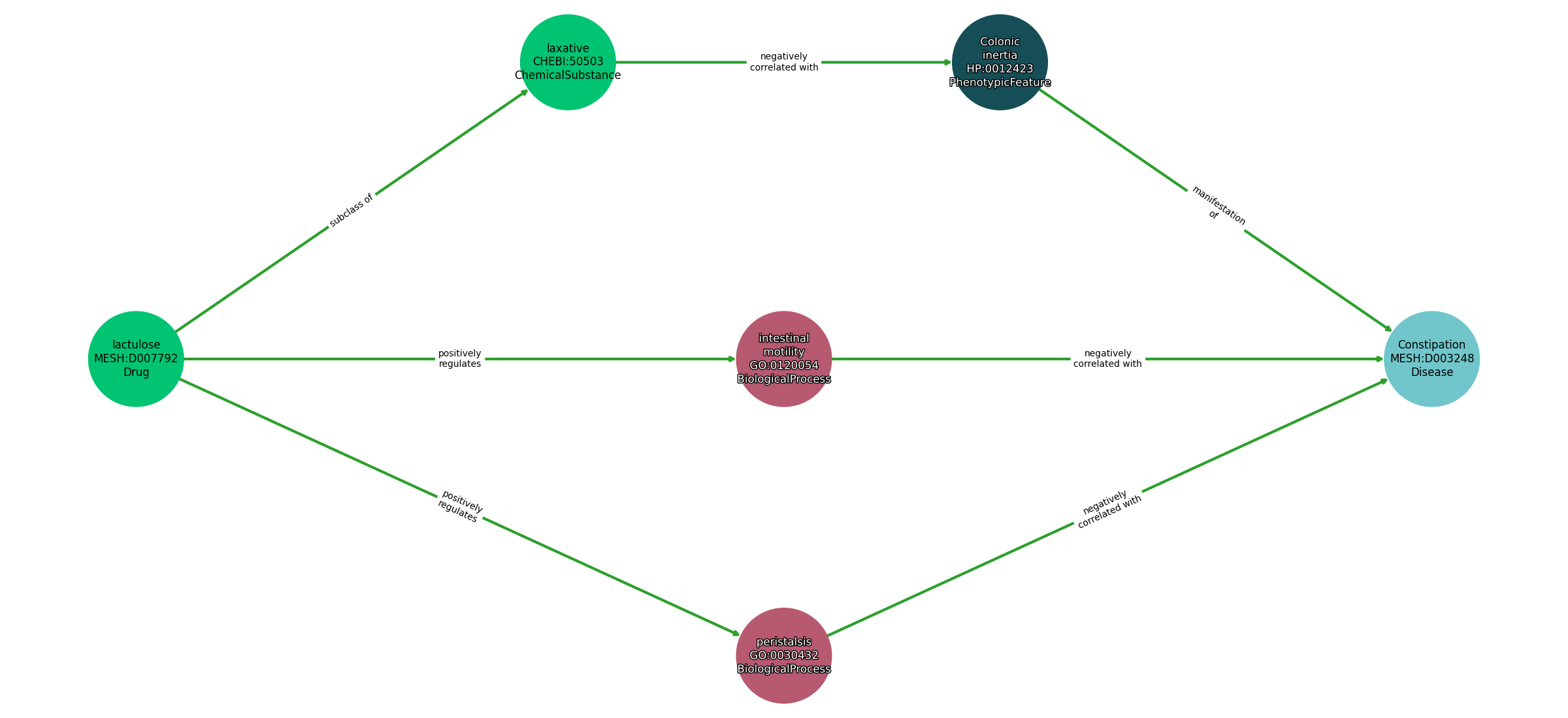
| Identifier | Name | Type |
|---|---|---|
| MESH:D007792 | lactulose | Drug |
| CHEBI:50503 | laxative | ChemicalSubstance |
| GO:0120054 | intestinal motility | BiologicalProcess |
| GO:0030432 | peristalsis | BiologicalProcess |
| HP:0012423 | Colonic inertia | PhenotypicFeature |
| MESH:D003248 | Constipation | Disease |
Relationships
NOTE: predicates are annotated in Biolink Model (v1.3.0)
| Subject | Predicate | Object |
|---|---|---|
| Lactulose | SUBCLASS OF | Laxative |
| Lactulose | POSITIVELY REGULATES | Intestinal Motility |
| Lactulose | POSITIVELY REGULATES | Peristalsis |
| Intestinal Motility | NEGATIVELY CORRELATED WITH | Constipation |
| Peristalsis | NEGATIVELY CORRELATED WITH | Constipation |
| Laxative | NEGATIVELY CORRELATED WITH | Colonic Inertia |
| Colonic Inertia | MANIFESTATION OF | Constipation |
Reference: