Path ID: DB00571_MESH_D006391_1

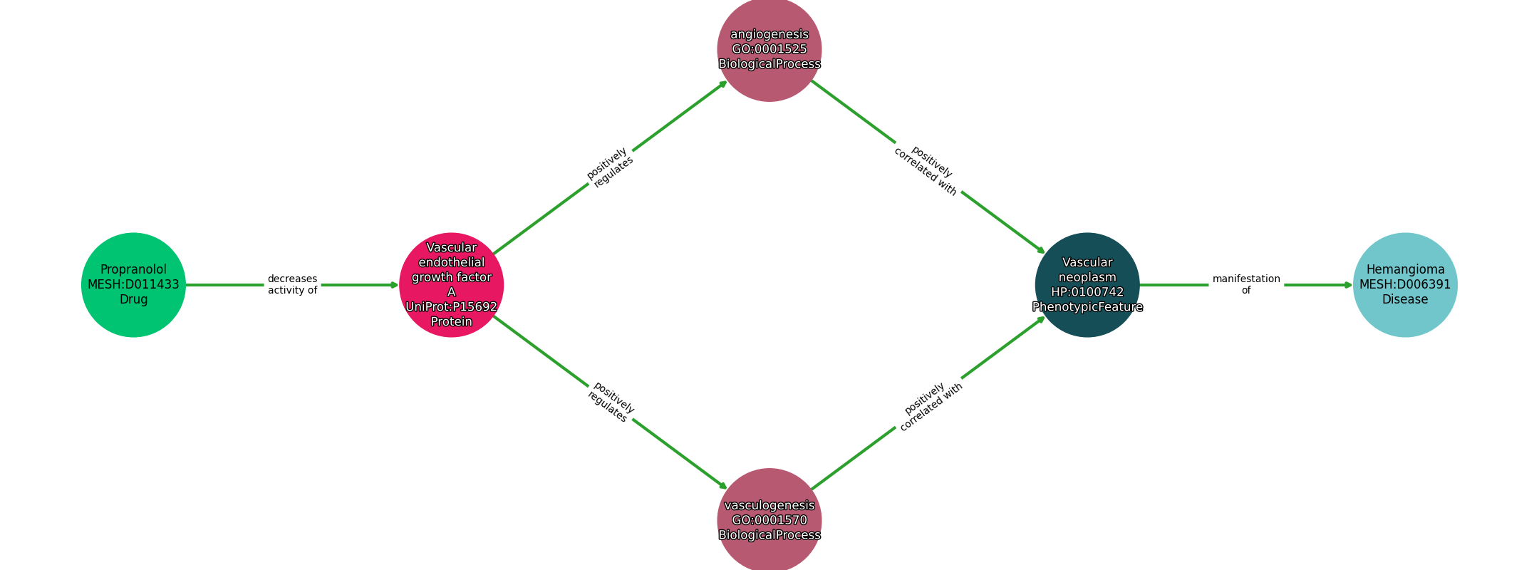
Concepts
| Identifier | Name | Type |
|---|---|---|
| MESH:D011433 | Propranolol | Drug |
| UniProt:P15692 | Vascular endothelial growth factor A | Protein |
| GO:0001570 | vasculogenesis | BiologicalProcess |
| GO:0001525 | angiogenesis | BiologicalProcess |
| HP:0100742 | Vascular neoplasm | PhenotypicFeature |
| MESH:D006391 | Hemangioma | Disease |
Relationships
NOTE: predicates are annotated in Biolink Model (v1.3.0)
| Subject | Predicate | Object |
|---|---|---|
| Propranolol | DECREASES ACTIVITY OF | Vascular Endothelial Growth Factor A |
| Vascular Endothelial Growth Factor A | POSITIVELY REGULATES | Angiogenesis |
| Vascular Endothelial Growth Factor A | POSITIVELY REGULATES | Vasculogenesis |
| Angiogenesis | POSITIVELY CORRELATED WITH | Vascular Neoplasm |
| Vasculogenesis | POSITIVELY CORRELATED WITH | Vascular Neoplasm |
| Vascular Neoplasm | MANIFESTATION OF | Hemangioma |
Reference: