Path ID: DB00557_MESH_D003876_1

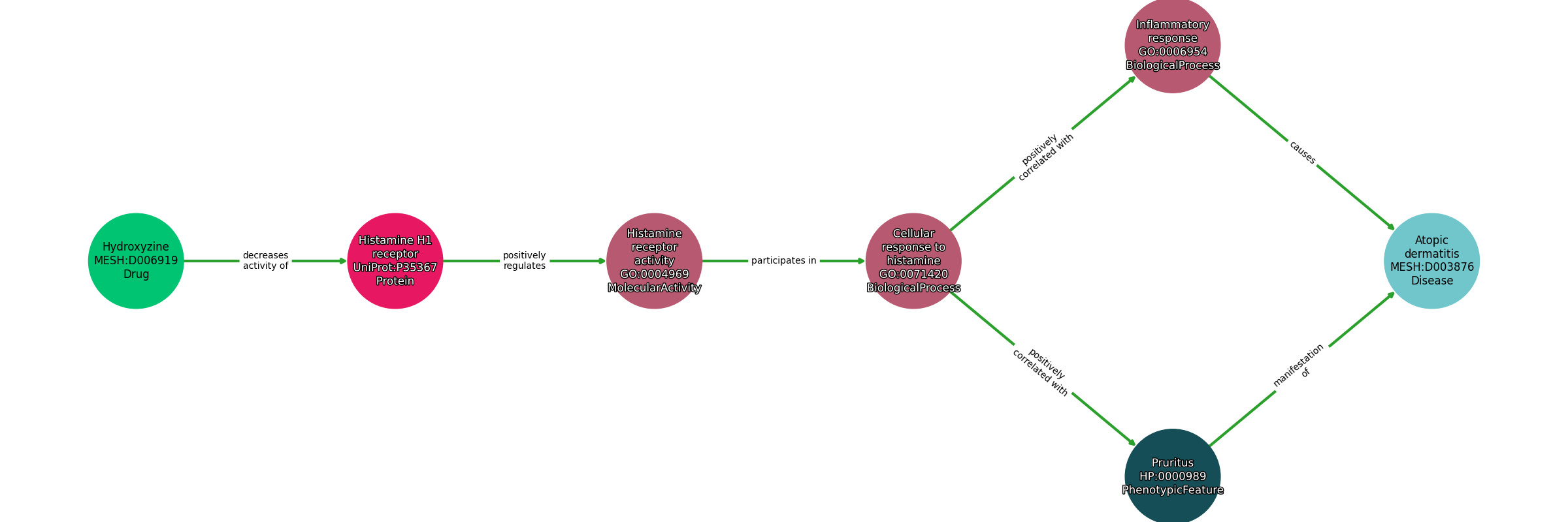
Concepts
| Identifier | Name | Type |
|---|---|---|
| MESH:D006919 | Hydroxyzine | Drug |
| UniProt:P35367 | Histamine H1 receptor | Protein |
| GO:0004969 | Histamine receptor activity | MolecularActivity |
| GO:0071420 | Cellular response to histamine | BiologicalProcess |
| GO:0006954 | Inflammatory response | BiologicalProcess |
| HP:0000989 | Pruritus | PhenotypicFeature |
| MESH:D003876 | Atopic dermatitis | Disease |
Relationships
NOTE: predicates are annotated in Biolink Model (v1.3.0)
| Subject | Predicate | Object |
|---|---|---|
| Hydroxyzine | DECREASES ACTIVITY OF | Histamine H1 Receptor |
| Histamine H1 Receptor | POSITIVELY REGULATES | Histamine Receptor Activity |
| Histamine Receptor Activity | PARTICIPATES IN | Cellular Response To Histamine |
| Cellular Response To Histamine | POSITIVELY CORRELATED WITH | Inflammatory Response |
| Cellular Response To Histamine | POSITIVELY CORRELATED WITH | Pruritus |
| Pruritus | MANIFESTATION OF | Atopic Dermatitis |
| Inflammatory Response | CAUSES | Atopic Dermatitis |
Reference: