Path ID: DB00532_MESH_D004827_1

Concepts
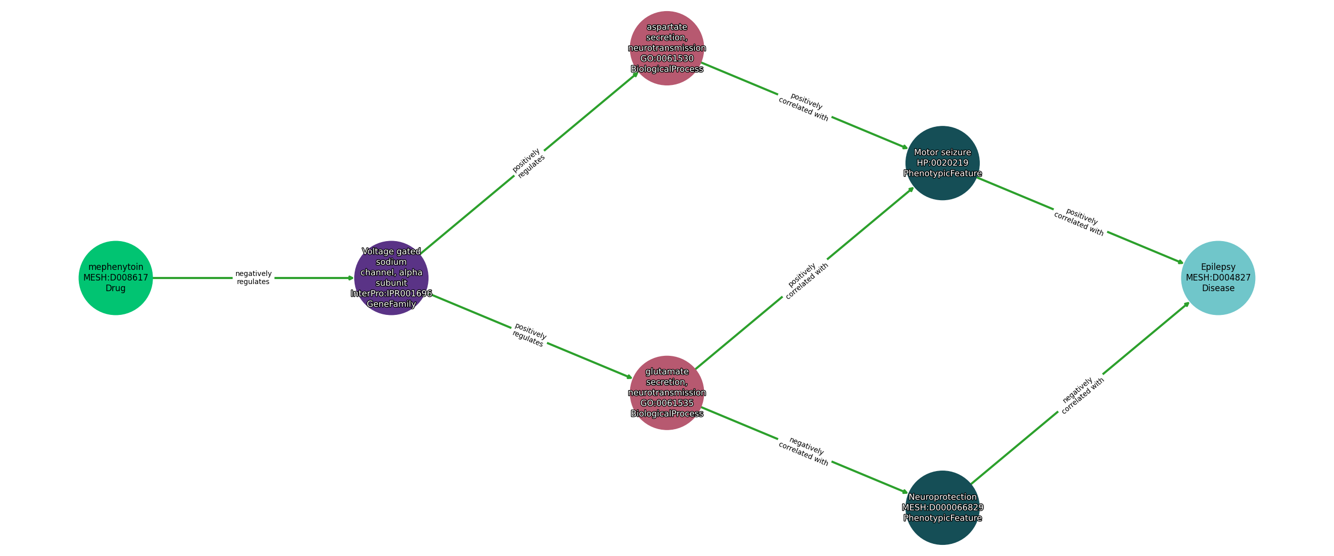
| Identifier | Name | Type |
|---|---|---|
| MESH:D008617 | mephenytoin | Drug |
| InterPro:IPR001696 | Voltage gated sodium channel, alpha subunit | GeneFamily |
| GO:0061530 | aspartate secretion, neurotransmission | BiologicalProcess |
| GO:0061535 | glutamate secretion, neurotransmission | BiologicalProcess |
| HP:0020219 | Motor seizure | PhenotypicFeature |
| MESH:D000066829 | Neuroprotection | PhenotypicFeature |
| MESH:D004827 | Epilepsy | Disease |
Relationships
NOTE: predicates are annotated in Biolink Model (v1.3.0)
| Subject | Predicate | Object |
|---|---|---|
| Mephenytoin | NEGATIVELY REGULATES | Voltage Gated Sodium Channel, Alpha Subunit |
| Voltage Gated Sodium Channel, Alpha Subunit | POSITIVELY REGULATES | Aspartate Secretion, Neurotransmission |
| Voltage Gated Sodium Channel, Alpha Subunit | POSITIVELY REGULATES | Glutamate Secretion, Neurotransmission |
| Aspartate Secretion, Neurotransmission | POSITIVELY CORRELATED WITH | Motor Seizure |
| Glutamate Secretion, Neurotransmission | POSITIVELY CORRELATED WITH | Motor Seizure |
| Glutamate Secretion, Neurotransmission | NEGATIVELY CORRELATED WITH | Neuroprotection |
| Neuroprotection | NEGATIVELY CORRELATED WITH | Epilepsy |
| Motor Seizure | POSITIVELY CORRELATED WITH | Epilepsy |
Comment: Mephenytoin is no longer available in the US or the UK (https://en.wikipedia.org/wiki/Mephenytoin).
Reference: