Path ID: DB00521_MESH_D006973_1

Concepts
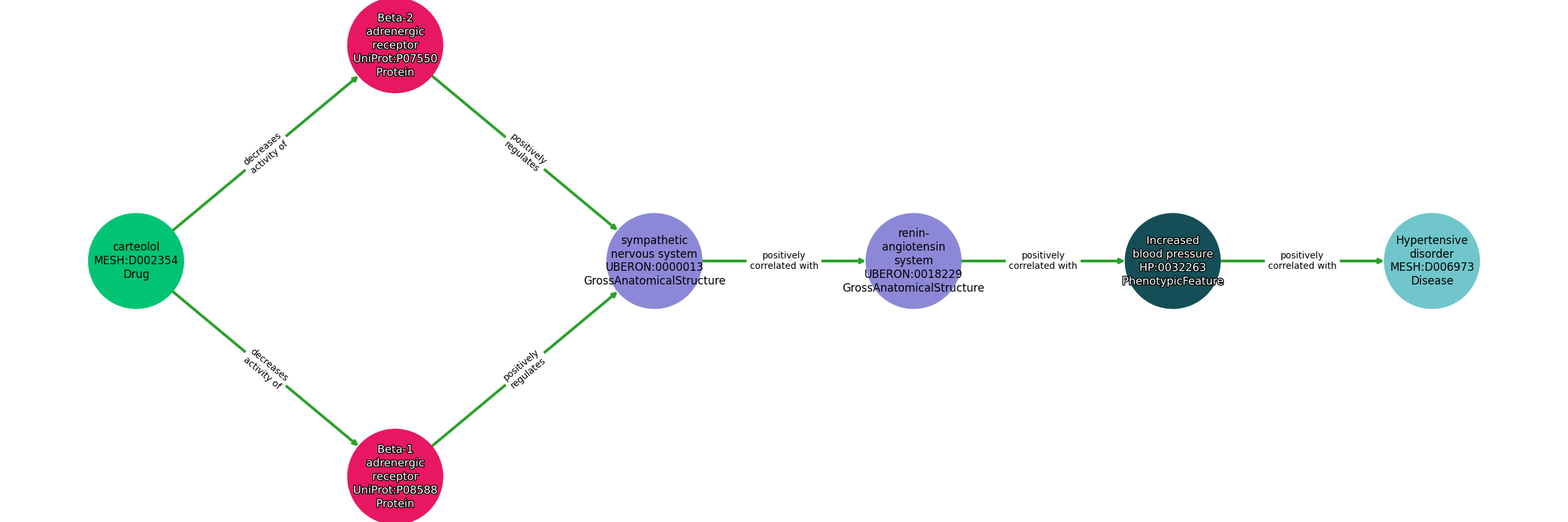
| Identifier | Name | Type |
|---|---|---|
| MESH:D002354 | carteolol | Drug |
| UniProt:P08588 | Beta-1 adrenergic receptor | Protein |
| UniProt:P07550 | Beta-2 adrenergic receptor | Protein |
| UBERON:0000013 | sympathetic nervous system | GrossAnatomicalStructure |
| UBERON:0018229 | renin-angiotensin system | GrossAnatomicalStructure |
| HP:0032263 | Increased blood pressure | PhenotypicFeature |
| MESH:D006973 | Hypertensive disorder | Disease |
Relationships
NOTE: predicates are annotated in Biolink Model (v1.3.0)
| Subject | Predicate | Object |
|---|---|---|
| Carteolol | DECREASES ACTIVITY OF | Beta-2 Adrenergic Receptor |
| Carteolol | DECREASES ACTIVITY OF | Beta-1 Adrenergic Receptor |
| Beta-2 Adrenergic Receptor | POSITIVELY REGULATES | Sympathetic Nervous System |
| Beta-1 Adrenergic Receptor | POSITIVELY REGULATES | Sympathetic Nervous System |
| Sympathetic Nervous System | POSITIVELY CORRELATED WITH | Renin-Angiotensin System |
| Renin-Angiotensin System | POSITIVELY CORRELATED WITH | Increased Blood Pressure |
| Increased Blood Pressure | POSITIVELY CORRELATED WITH | Hypertensive Disorder |
Reference: