Path ID: DB00492_MESH_D006973_1

Concepts
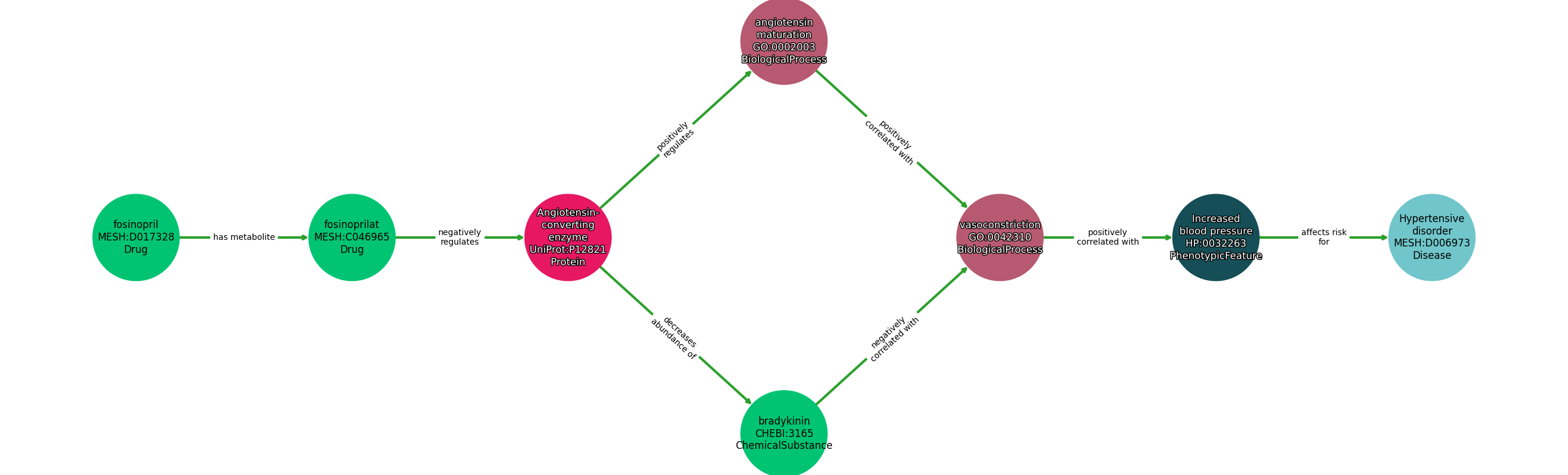
| Identifier | Name | Type |
|---|---|---|
| MESH:D017328 | fosinopril | Drug |
| MESH:C046965 | fosinoprilat | Drug |
| UniProt:P12821 | Angiotensin-converting enzyme | Protein |
| CHEBI:3165 | bradykinin | ChemicalSubstance |
| GO:0002003 | angiotensin maturation | BiologicalProcess |
| GO:0042310 | vasoconstriction | BiologicalProcess |
| HP:0032263 | Increased blood pressure | PhenotypicFeature |
| MESH:D006973 | Hypertensive disorder | Disease |
Relationships
NOTE: predicates are annotated in Biolink Model (v1.3.0)
| Subject | Predicate | Object |
|---|---|---|
| Fosinopril | HAS METABOLITE | Fosinoprilat |
| Fosinoprilat | NEGATIVELY REGULATES | Angiotensin-Converting Enzyme |
| Angiotensin-Converting Enzyme | POSITIVELY REGULATES | Angiotensin Maturation |
| Angiotensin-Converting Enzyme | DECREASES ABUNDANCE OF | Bradykinin |
| Bradykinin | NEGATIVELY CORRELATED WITH | Vasoconstriction |
| Angiotensin Maturation | POSITIVELY CORRELATED WITH | Vasoconstriction |
| Vasoconstriction | POSITIVELY CORRELATED WITH | Increased Blood Pressure |
| Increased Blood Pressure | AFFECTS RISK FOR | Hypertensive Disorder |
Reference: