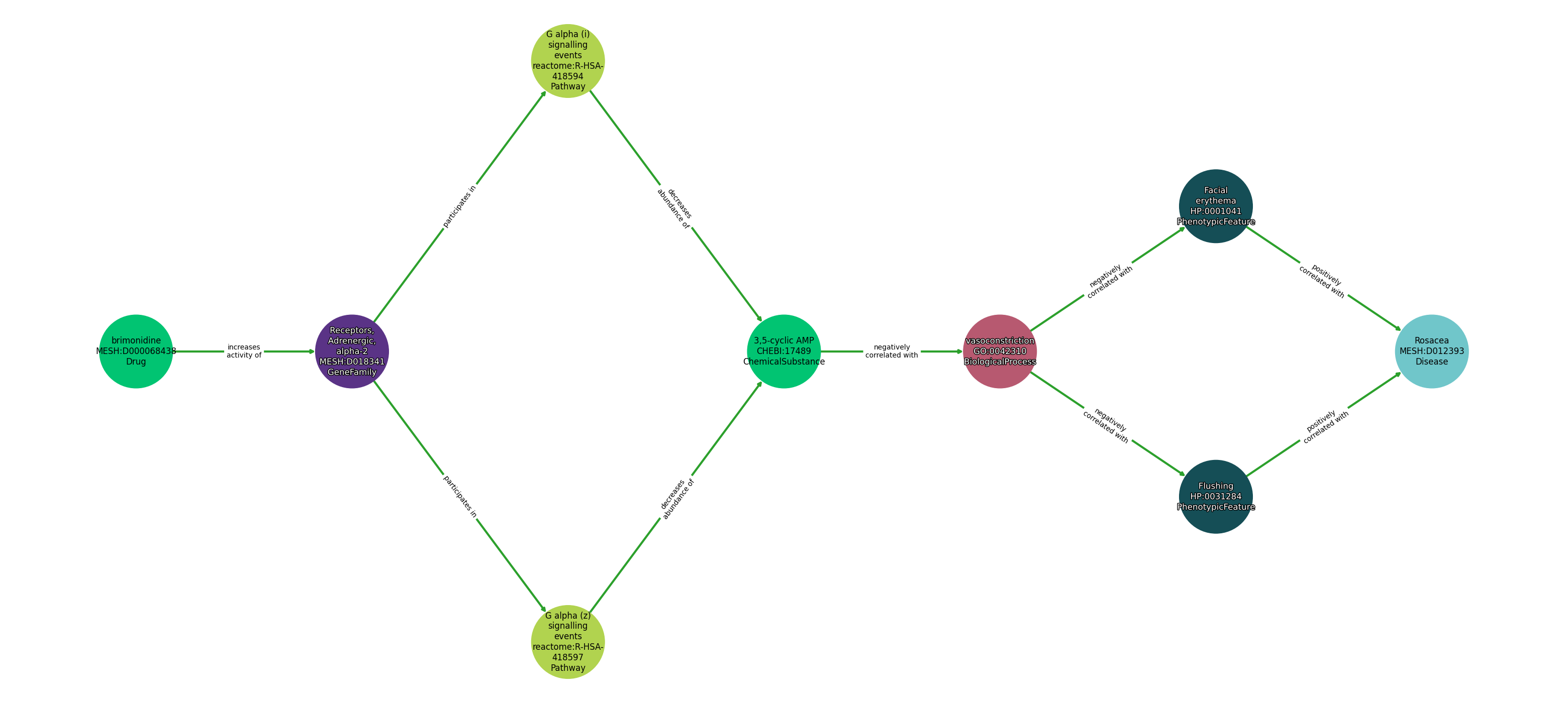
Path ID: DB00484_MESH_D012393_2

Concepts
| Identifier | Name | Type |
|---|---|---|
| MESH:D000068438 | brimonidine | Drug |
| MESH:D018341 | Receptors, Adrenergic, alpha-2 | GeneFamily |
| reactome:R-HSA-418594 | G alpha (i) signalling events | Pathway |
| reactome:R-HSA-418597 | G alpha (z) signalling events | Pathway |
| CHEBI:17489 | 3,5-cyclic AMP | ChemicalSubstance |
| GO:0042310 | vasoconstriction | BiologicalProcess |
| HP:0031284 | Flushing | PhenotypicFeature |
| HP:0001041 | Facial erythema | PhenotypicFeature |
| MESH:D012393 | Rosacea | Disease |
Relationships
NOTE: predicates are annotated in Biolink Model (v1.3.0)
| Subject | Predicate | Object |
|---|---|---|
| Brimonidine | INCREASES ACTIVITY OF | Receptors, Adrenergic, Alpha-2 |
| Receptors, Adrenergic, Alpha-2 | PARTICIPATES IN | G Alpha (I) Signalling Events |
| Receptors, Adrenergic, Alpha-2 | PARTICIPATES IN | G Alpha (Z) Signalling Events |
| G Alpha (I) Signalling Events | DECREASES ABUNDANCE OF | 3,5-Cyclic Amp |
| G Alpha (Z) Signalling Events | DECREASES ABUNDANCE OF | 3,5-Cyclic Amp |
| 3,5-Cyclic Amp | NEGATIVELY CORRELATED WITH | Vasoconstriction |
| Vasoconstriction | NEGATIVELY CORRELATED WITH | Facial Erythema |
| Vasoconstriction | NEGATIVELY CORRELATED WITH | Flushing |
| Flushing | POSITIVELY CORRELATED WITH | Rosacea |
| Facial Erythema | POSITIVELY CORRELATED WITH | Rosacea |
Reference: